FdP. Unidades 1, 2 y 3

Description

Test con la recopilación de preguntas de las unidades 1, 2 y 3 de Fundamentos de la Programación
Snuc
Quiz by Snuc, updated more than 1 year ago
Snuc
Created by Snuc almost 11 years ago
157
1

Resource summary

Question 1

Question
¿Qué se debe definir para las "Unidades de Tratamiento" en la fase de "Análisis" del ciclo de vida del software? A) Los datos de entrada del proceso B) Los resultados de salida
Answer
  • Sólo B
  • Ninguna de las dos
  • A, B, y además se debe definir la funcionalidad de la "Unidad de Tratamiento"
  • Sólo A y B

Question 2

Question
¿Cuál es el objetivo de la fase de "Pruebas" en el ciclo de vida del software?
Answer
  • Probar que el programa funciona correctamente
  • Ninguna de las otras respuestas
  • Ver cómo se comporta las herramientas antes de hacer la codificación del programa
  • Probar que el grupo de programadores es adecuado para realizar un software

Question 3

Question
¿Qué quiere decir que un problema es decidible?
Answer
  • Que no se puede garantizar que existe una secuencia finita de pasos que resuelva el problema para todos los valores posibles de entrada
  • Que existe un algoritmo que los resuelve, es decir que para todos los posibles valores de entrada el algoritmo proporciona un solución en número finito de pasos
  • Que la salida se puede calcular en un tiempo muy corto
  • Que es fácil decidir la manera de resolverlo

Question 4

Question
¿Cuál es el comportamiento de este diagrama de flujo? 
Answer
  • Mostrar todas las tablas de multiplicar del uno al diez
  • Mostrar la tabla de multiplicar del número solicitado al usuario
  • Hacer una multiplicación de dos números inferiores o iguales a diez
  • Ninguno de los otros comportamientos

Question 5

Question
¿Cuándo se incrementa la variable contador de una estructura de tipo Para?
Answer
  • Una única vez antes de ejecutarse la estructura de tipo para
  • A la mitad de cada iteración
  • Al final de cada iteración
  • Al comienzo de cada iteración

Question 6

Question
¿Qué secuencias de pasos son finitas? -- SECUENCIA A CONT=1 Mientras CONT <=1 _______Escribir CONT Fin_mientras -- SECUENCIA B CONT=1 Mientras CONT >=1 _______Escribir CONT Fin_mientras
Answer
  • Sólo la secuencia A
  • Las secuencias A y B
  • Sólo la secuencia B
  • Ninguna de las dos

Question 7

Question
¿Cuál es la salida del siguiente programa? Inicio ______TAMAÑO=5 ______Para FILA desde 1 hasta TAMAÑO ____________Para COLUMNA desde 1 hasta TAMAÑO ___________________Mostrar "*" ____________Fin_para ____________Mostrar <Salto_línea> ______Fin_para Fin Las posibles opciones son: - Cuadrado ***** ***** ***** ***** ***** - Triángulo Abajo Izquierda * ** *** **** ***** - Triángulo Arriba Izquierda ***** **** *** ** * - Triángulo Abajo Derecha . . . . * . . . ** . . *** . **** *****
Answer
  • Cuadrado
  • Triángulo Abajo Izquierda
  • Tríangulo Arriba Izquierda
  • Tríangulo Abajo Derecha

Question 8

Question
¿Cuándo se termina de ejecutar una instrucción de tipo Mientras?
Answer
  • Cuando haya pasado un número de iteraciones
  • Nunca
  • Cuando la condición se evalúa como falso
  • Cuando la condición se evalua como cierto

Question 9

Question
¿Cuál es la salida del siguiente programa? Inicio ______TAMAÑO=5 ______Para FILA desde 1 hasta TAMAÑO ____________Para COLUMNA desde 1 hasta TAMAÑO __________________Si COLUMNA > (TAMAÑO - FILA) ________________________Mostrar "*" __________________si no ________________________Mostrar "." __________________Fin_si ____________Fin_para ____________Mostrar <Salto_línea> ______Fin_para Fin Las posibles opciones son: - Cuadrado ***** ***** ***** ***** ***** - Triángulo Abajo Izquierda * . . . . ** . . . *** . . **** . ***** c) Triángulo Arriba Izquierda ***** **** . *** . . ** . . . * . . . . - Triángulo Abajo Derecha . . . . * . . . ** . . *** . **** *****
Answer
  • Cuadrado
  • Triángulo Abajo Izquierda
  • Tríangulo Arriba Izquierda
  • Tríangulo Abajo Derecha

Question 10

Question
¿Cuál es la salida del siguiente programa? Inicio ______Para I desde 1 hasta 3 ____________Para J desde 1 hasta 3 __________________Mostrar I+J ____________Fin_para ____________Mostrar " " ______Fin_para Fin
Answer
  • 234 345 456
  • 123 234 456
  • 123 456 678
  • 123 123 123

Question 11

Question
¿Qué se debe definir en la fase de "Diseño General" en un ciclo de vida software? A) Interfaces entre los módulos B) Las estructuras de datos C) Los algoritmos de cada unidad de tratamiento o proceso y del módulo principal, en pseudocódigo
Answer
  • Ninguna de las otras respuestas
  • A, B y C
  • A y B
  • C

Question 12

Question
¿Qué es un algoritmo?
Answer
  • Cualquier conjunto de pasos que tenga un paso condicional
  • Un conjunto de pasos en en lenguaje natural que describe un programa informático. Debe ser finito, ser definible, recibir datos de entrada, propocionar los resultados de salida y ser efectivo
  • Un conjunto de pasos que tenga un bucle, termine o no el bucle
  • Cualquier programa es una algoritmo, como por ejemplo en Java y en C++

Question 13

Question
Un padre de familia está cansado de indicar a sus hijos cuáles son sus tareas domésticas. Por tanto, realiza el siguiente programa: Inicio ______Leer EDAD_HIJO ______Si EDAD_HIJO > 12 ____________Entonces __________________Mostrar "Compra el pan y el periódico." ____________Si no __________________Mostrar "Pon la mesa." ______Fin_si Fin El padre tiene dos hijos. Laura tiene 13 años y Juan tiene 11 años. ¿Tendrán los dos hijos la misma tarea? ¿Y el año que viene? ¿Quién realiza cada tarea?
Answer
  • Este año, Juan pone la mesa y Laura compra el pan y el periódico. Al año que viene comprarán los dos el pan y el periódico
  • Al principio Laura va a comprar, y Juan pone la mesa. El año que viene será al contrario, tendrán las tareas cambiadas
  • Tanto este año como el que viene, Laura pone la mesa, y Juan va a comprar el pan y el periódico
  • Tanto este año como el que viene, Laura comprará el pan y el periódico, y Juan pondrá la mesa

Question 14

Question
¿Qué se debe definir para las "Unidades de Tratamiento" en la fase de "Análisis" del ciclo de vida del software? A) Los datos de entrada del proceso B) Su funcionalidad C) Los resultados de salida D) Su implementación
Answer
  • Sólo A y C
  • A, B, C y D
  • A, B y C
  • Sólo B y D

Question 15

Question
¿Qué tipo de diagrama se puede definir en la fase de "Diseño" del ciclo de vida software? A) Diagrama general de los procesos del sistema B) Diseño arquitectónico modular del sistema
Answer
  • A y B
  • Ninguno de los dos
  • Sólo B
  • Sólo A

Question 16

Question
¿Qué secuencias de pasos son finitas? -- SECUENCIA A CONT=1 Mientras CONT <=10 _______Escribir CONT _______CONT = CONT + 1 Fin_mientras -- SECUENCIA B CONT=1 Mientras CONT <= (CONT+1) _______Escribir CONT _______CONT = CONT + 1 Fin_mientras
Answer
  • Sólo la secuencia A
  • Ninguna de las Dos
  • Las Secuencias A y B
  • Sólo la secuencia B

Question 17

Question
¿Cuál es el resultado de ejecutar el siguiente programa? Para I desde 0 hasta 10000 incremento 1000 ______Mostrar I " " Fin_para
Answer
  • 1 1001 2001 3001 4001 5001 6001 7001 8001 9001 10001
  • 1 1001 2001 3001 4001 5001 6001 7001 8001 9001
  • 0 1000 2000 3000 4000 5000 6000 7000 8000 9000 10000
  • 1000 2000 3000 4000 5000 6000 7000 8000 9000 10000

Question 18

Question
¿Qué es un diagrama de flujo?
Answer
  • Es un representación de las clases de un programa orientado a objetos.
  • La representación gráfica de un algoritmo. Contiene flechas que unen sus diferentes símbolos que representan operaciones
  • Un diagrama que muestra el flujo de caracteres, principalmente usado en las máquinas de Touring.
  • Ninguna de las otras opciones

Question 19

Question
¿Cuáles de los siguientes objetivos tiene la fase de "Definición de los Requisitos del Problema" en un ciclo de vida software? A) Realizar pruebas del sistema para ver que cumplen los requisitos B) Evaluar la viabilidad del sistema
Answer
  • Sólo B
  • A y B
  • Sólo A
  • Ninguna de las dos

Question 20

Question
¿Qué secuencias de pasos son finitas? -- SECUENCIA A CONT=1 Mientras CONT <=1 _______Escribir CONT _______CONT = CONT + 1 Fin_mientras -- SECUENCIA B CONT=1 Mientras CONT >=1 _______Escribir CONT _______CONT = CONT + 1 Fin_mientras
Answer
  • Ninguna de las Dos
  • Sólo la secuencia A
  • Sólo la secuencia B
  • Las Secuencias A y B

Question 21

Question
¿Qué es un ordinograma?
Answer
  • Un plan de trabajo para desarrollar un software
  • Ninguna de las otras respuestas
  • Un esquema de un ordenador
  • Una representación gráfica de un algoritmo informático que utiliza en su representación diagramas de flujo

Question 22

Question
Un padre de familia está cansado de indicar a sus hijos cuáles son sus tareas domésticas. Por tanto, realiza el siguiente programa: Inicio ______Leer EDAD_HIJO ______Si EDAD_HIJO > 12 ____________Entonces __________________Mostrar "Compra el pan y el periódico." ____________Si no __________________Mostrar "Pon la mesa." ______Fin_si Fin El padre tiene dos hijos. Laura tiene 14 años y Juan tiene 12 años. ¿Tendrán los dos hijos la misma tarea? ¿Y el año que viene? ¿Quién realiza cada tarea?
Answer
  • Tanto este año como el que viene, los dos hijos van a comprar el pan y el periódico
  • Tanto este año como el que viene, Laura pone la mesa, y Juan va a comprar el pan y el periódico
  • Este año, Juan pone la mesa y Laura compra el pan y el periódico. Al año que viene comprarán los dos el pan y el periódico
  • Tanto este año como el que viene, Laura comprará el pan y el periódico, y Juan pondrá la mesa

Question 23

Question
¿Cuál es la salida del siguiente programa? Inicio ______Para I desde 1 hasta 3 ____________Para J desde 1 hasta 3 __________________Mostrar I ____________Fin_para ____________Mostrar " " ______Fin_para Fin
Answer
  • 123 456 678
  • 123 234 456
  • 111 222 333
  • 123 123 123

Question 24

Question
¿Qué quiere decir que un problema es computable?
Answer
  • Que la salida se puede calcular en un tiempo muy corto
  • Que existe un algoritmo que los resuelve, es decir que para todos los posibles valores de entrada el algoritmo proporciona un solución en número finito de pasos
  • Que se necesita muchos cómputos para resolver el problema
  • Que no se puede garantizar que existe una secuencia finita de pasos que resuelva el problema para todos los valores posibles de entrada

Question 25

Question
¿Cuáles de los siguientes objetivos tiene la fase de "Definición de los Requisitos del Problema" en un ciclo de vida software? A) Definir el sistema B) Realizar el diseño del sistema
Answer
  • Sólo A
  • Ninguna de las dos
  • A y B
  • Sólo B

Question 26

Question
¿Cuándo se termina una estructura de tipo Hasta?
Answer
  • Cuando la condición es cierta
  • Cuando haya una instrucción que indique explecítamente que termine el bucle
  • Después de un número prefijado de iteraciones
  • Cuando la condición es falsa

Question 27

Question
¿Cuáles de los siguientes objetivos tiene la fase de "Definición de los Requisitos del Problema" en un ciclo de vida software? A) Identificar las necesidades del cliente B) Asignar funciones al sistema
Answer
  • Ninguna de las dos
  • Sólo A
  • Sólo B
  • A y B

Question 28

Question
¿Se puede hacer una división de tareas de "arriba a abajo" (top-down) para el programa que sigue el siguiente diagrama arborescente?
Answer
  • No, por los teoremas de programación estructurada
  • Ninguna de las otras respuestas
  • No, porque es un problema muy reducido
  • Si. Por ejemplo, se puede definir la tarea "ordenación" que use las subtareas "obtener menor elemento de una lista" y "mover un elemento de una lista a otra" (incluye eliminar e insertar un elemento)

Question 29

Question
¿Cuál es la salida del siguiente programa? Inicio ______Para I desde 1 hasta 3 ____________Para J desde 1 hasta 3 __________________Mostrar J ____________Fin_para ____________Mostrar " " ______Fin_para Fin
Answer
  • 111 222 333
  • 123 123 123
  • 123 234 456
  • 123 456 678

Question 30

Question
¿Cuáles de los siguientes aspectos son relevantes en la fase de "codificación" del ciclo de vida software? A) Introducir comentarios para que sea comprensible el código B) Poner nombres significativos a las variables para que sean comprensible el código C) Utilizar nombres muy cortos de variables para que el compilador tarde menos en compilar el código
Answer
  • Sólo A
  • A y B
  • A y C
  • Ninguna de las anteriores

Question 31

Question
¿Qué entrada puede recibir el programa con el siguiente diagrama N/S/Chapin?
Answer
  • Ninguna de las otras respuestas
  • Un conjunto de cero o más valores
  • Un conjunto de uno o más valores
  • Una lista de uno o más valores sólo positivos

Question 32

Question
¿Qué propiedad tiene el siguiente diagrama de flujo?
Answer
  • Ninguna de las otras respuestas
  • Es finito, dado que el único bucle que tiene hace diez iteraciones o ninguna
  • Es finito, y su número de pasos será mayor cuanto mayor sea el número introducido por el usario
  • Es infinito, dado que si el usuario selecciona muy grande, la secuencia de pasos no acaba

Question 33

Question
¿Cuál es la salida del siguiente programa? Inicio ______TAMAÑO=5 ______Para FILA desde 1 hasta TAMAÑO ____________Para COLUMNA desde 1 hasta TAMAÑO + 1 - FILA ___________________Mostrar "*" ____________Fin_para ____________Mostrar <Salto_línea> ______Fin_para Fin Las posibles opciones son: - Cuadrado ***** ***** ***** ***** ***** - Triángulo Abajo Izquierda * ** *** **** ***** - Triángulo Arriba Izquierda ***** **** *** ** * - Triángulo Abajo Derecha . . . . * . . . ** . . *** . ****
Answer
  • Cuadrado
  • Triángulo Abajo Izquierda
  • Tríangulo Arriba Izquierda
  • Tríangulo Abajo Derecha

Question 34

Question
¿Cuál es el resultado de ejecutar el siguiente programa? Para I desde 1 hasta 11 incremento 2 ______Mostrar I " " Fin_para
Answer
  • 1 3 5 7 9 11
  • 1 3 5 7 9
  • 1 2 3 4 5 6 7 8 9 10
  • 1 2 3 4 5 6 7 8 9 10 11

Question 35

Question
¿Cuales de las siguientes afirmaciones son ciertas según los teoremas de la programación estructurada? A) Cualquier programa convencional se puede escribir con programación estructurada. Es decir, los saltos del tipo GOTO se pueden remplazar por las instrucciones propias de la programación estructurada (e.g. IFTHENELSE, DOWHILE). B) Para cualquier problema, hay una única división de tareas de diseño "arriba a bajo" (top-down) en programación estructurada.
Answer
  • Sólo B
  • A y B
  • Sólo A
  • Ninguna de las dos

Question 36

Question
¿Qué propiedad tiene el siguiente diagrama de flujo?
Answer
  • Es finito, y su número de pasos será mayor cuanto mayor sea el número introducido por el usario
  • No está bien construido, porque si el usuario selecciona un número muy grande, la secuencia de pasos no acaba
  • Ninguna de las otras respuestas
  • Es finito, dado que el único bucle que tiene hace diez iteraciones o ninguna

Question 37

Question
Un padre de familia está cansado de indicar a sus hijos cuáles son sus tareas domésticas. Por tanto, realiza el siguiente programa: Inicio ______Leer NOMBRE_HIJO ______Mostrar NOMBRE_HIJO ", tienes que poner el lavaplatos." ______Leer NOMBRE_HIJO ______Mostrar NOMBRE_HIJO ", tienes que tirar la basura." ______Leer NOMBRE_HIJO ______Mostrar NOMBRE_HIJO ", tienes que poner la labadora." Fin ¿Cual es el comportamiento de este programa?
Answer
  • Cada hijo tiene una tarea doméstica asignada diferente del resto de los hijos. El programa siempre recuerda al hijo su tarea
  • Se asigna la tarea según el día de la semana
  • Existen tres tareas, y se asignan por orden de petición de los hijos
  • El programa asigna tareas aleatoriamente a los hijos. Esto es, cada vez que se ejecuta el programa, el primer hijo que introduce su nombre puede tener una tarea diferente

Question 38

Question
¿Qué es una estructura condicional en un lenguaje de pseudocódigo?
Answer
  • Un tipo de programa informático
  • Una estructura de control que permite ejecutar ciertas instrucciones si se cumple cierta condición
  • Una estructura de control que permite inferir condiciones a partir de ciertas condiciones de partida
  • Una estructura que permiete mostrar por pantalla condiciones

Question 39

Question
¿Cuál es una de las ventajas de los Diagramas NS/Chapin?
Answer
  • Son más compactos, es decir necesitan poco espacio. Esto permite hacer representaciones claras
  • Permite realizar programas más eficientes
  • Es especialmente útil cuando se usa C++. Sin embargo, para otros lenguajes estructurados, no es tan util
  • Ninguna de las otras respuestas

Question 40

Question
¿Qué cambio se puede hacer en el siguiente diagrama N/S/Chapin para que se trate también el conjunto vacío de elementos?
Answer
  • Ninguna de las otras respuestas
  • Se puede hacer una instrucción ifthenelse al final que detecte si existe algún elemento. En la rama cierta, se tiene el diagrama anterior. En la rama falsa, se muestra un mensaje indicando que no hay ningún elemento en el conjunto
  • Se puede hacer una instrucción ifthenelse al principio que detecte si existe algún elemento. En la rama cierta, se tiene el diagrama anterior. En la rama falsa, se muestra un mensaje indicando que no hay ningún elemento en el conjunto
  • Basta con eliminar la primera instrucción

Question 41

Question
¿Qué es una estructura condicional simple?
Answer
  • Una estructura de secuencia que muestra condiciones por pantalla
  • Una estructura de repitición con una condición
  • Una estructura de control que ejecuta un conjunto de instrucciones sólo si se cumple una acción
  • Un programa informático que tiene una condición

Question 42

Question
¿Qué es el pseudocódigo?
Answer
  • Es un lenguaje de programación antiguo que está en desuso, como por ejemplo Cobol.
  • Es una mezcla de castellano y expresiones matemáticas que permite describir de un modo preciso un programa
  • Es el castellano, independientemente si se define un programa o no
  • Es un lenguaje de programación, como por ejemplo C++

Question 43

Question
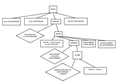
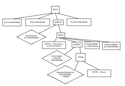
¿Cuál es el comportamiento del siguiente diagrama arborescente?
Answer
  • Obtiene la mitad de los elementos de la lista de entrada de salida que son menores, y los inserta en la lista de salida. Posteriormente, muestra los elementos de la lista de salida
  • Ninguna de las otras respuestas
  • Devuelve la mediana de los valores de la lista de entrada inicial. Para ello deja el mismo número de elementos en la lista de entrada y la lista de salida. Una contiene los elementos menores que la mediana y la otra lista contiene los números mayores
  • Ordena los elementos de la Lista de Entrada y los añade a la Lista de Salida que posteriormente muestra. Este mecanismo de ordenación obtiene en cada instante el menor de la lista de entrada, y lo mueve a la lista de salida, quedando los elementos de la lista de salida ordenados

Question 44

Question
¿Cuál es el resultado de ejecutar el siguiente programa? Para I desde 1 hasta 100 incremento 10 ______Mostrar I " " Fin_para
Answer
  • 0 10 20 30 40 50 60 70 80 90 100
  • 1 11 21 31 41 51 61 71 81 91
  • 1 11 21 31 41 51 61 71 81 91 101
  • 1 10 20 30 40 50 60 70 80 90 100

Question 45

Question
¿Cuál es el comportamiento del programa con el siguiente diagrama N/S/Chapin?
Answer
  • Hallar el valor menor de un conjunto de datos
  • Ninguna de las otras respuestas
  • Devolver el valor buscado por el usuario, pudiendo ser el valor menor o mayor. Para el mayor, se busca el valor negativo con menor valor absoluto
  • Ordenar de menor a mayor un conjunto de datos

Question 46

Question
¿Qué es una estructura condicional múltiple?
Answer
  • Un conjunto de condiciones
  • Una estructura de control que muestra condiciones por pantalla
  • Una estructura de control que ejecuta un conjunto de instrucciones si una condición se cumple
  • Una estructura de control que dado una expresión, permite ejecutar un grupo de instrucciones u otro según el valor de la expresión

Question 47

Question
Un padre de familia está cansado de indicar a sus hijos cuáles son sus tareas domésticas. Por tanto, realiza el siguiente programa: Inicio ______Leer NOMBRE_HIJO ______Según NOMBRE_HIJO ____________="María" Mostrar "Pon el lavaplatos." ____________="Juan" Mostrar "Tira la basura." ____________="Teresa" Mostrar "Pon la labadora." ____________En otro caso __________________Mostrar "Introduce bien tu nombre" ______Fin_según Fin ¿Cual es el comportamiento de este programa?
Answer
  • El programa observa qué se necesita en la casa, y le asigna esa tarea independientemente del hijo que sea
  • Existen tres tareas, y se asignan por orden de petición de los hijos
  • Se asigna la tarea según el día de la semana
  • Cada hijo tiene una tarea doméstica asignada diferente del resto de los hijos. El programa siempre recuerda al hijo su tarea

Question 48

Question
¿Cuales de las siguientes afirmaciones son ciertas acerca de la "Programación Estructurada"? A) La programación estructurada no tiene saltos condicionales e incondicionales (e.g. GOTO del lenguaje Basic). B) Algunos de los principales objetivos de la programación estructurada frente a la programación convencional precedente son facilitar el diseño de "arriba a abajo" (top­ down) y facilitar el mantenimiento del software.
Answer
  • Sólo A
  • Ninguna de las dos
  • A y B
  • Sólo B

Question 49

Question
¿Qué se debe definir en la fase de "Diseño Detallado" en un ciclo de vida software? A) Interfaces entre los módulos B) Las estructuras de datos C) Los algoritmos de cada unidad de tratamiento o proceso y del módulo principal, en pseudocódigo
Answer
  • A, B y C
  • Ninguna de las otras respuestas
  • A y B
  • C

Question 50

Question
¿Qué tipo de diagrama se puede definir en la fase de "Análisis" del ciclo de vida software? A) Diagrama general de los procesos del sistema B) Diseño arquitectónico modular del sistema
Answer
  • Sólo A
  • Ninguno de los dos
  • Sólo B
  • A y B

Question 51

Question
¿Cuáles de las siguientes etapas se encuentran en un ciclo de vida del software? ­ - Definición de Requisitos del problema ­- Análisis - Diseño ­- Codificación ­- Pruebas ­- Mantenimiento
Answer
  • Todas las etapas menos la de "Definición de los requisitos del problema"
  • Ninguna de las otras respuestas
  • Todas las etapas
  • Todas las etapas menos la de "Mantenimiento"

Question 52

Question
¿Cuáles de los siguientes aspectos son relevantes en la fase de "codificación" del ciclo de vida software? A) Introducir comentarios para que sea comprensible el código B) Poner nombres significativos a las variables para que sean comprensible el código C) Utilizar nombres muy cortos de variables para que el compilador tarde menos en compilar el código
Answer
  • Ninguna de las anteriores
  • A y B
  • Sólo A
  • A y C
Show full summary Hide full summary

Similar

FdP. Unidades 9 y 10
Snuc
FdP. Unidades 4 y 5
Snuc
FdP. Unidades 6, 7 y 8
Snuc
FdP. Unidades 4 y 5
Jose Manuel