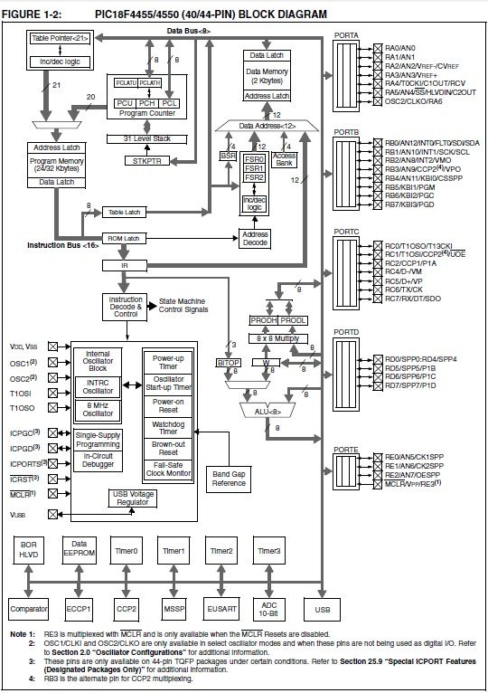
PIC18F4550

Description

ARQUITECTURA GENERAL DEL PIC18F4550
ALEJANDRO  GARCIA PACHECO
Mind Map by ALEJANDRO GARCIA PACHECO, updated more than 1 year ago
ALEJANDRO  GARCIA PACHECO
Created by ALEJANDRO GARCIA PACHECO about 9 years ago
64
0

Resource summary

PIC18F4550
  1. Arquitectura tipo Harvard
    1. 2 buses, datos e instrucciones, mayos procesamiento, mayor hardware
      1. Se compone de memoria de programa, memoria de datos,contadores, 5 puertos I/O, latch de dirección

        Annotations:

        • 3 tipos de memoria: -De Programa (contador de programa de 21bits que es capaz de tratar 2Mb memoria de programa.) -RAM (Es la encargada de almacenar datos de forma temporal durante la ejecución del programa. 8 bancos de 256 bytes) -EEPROM (Es una memoria no volatil en la que se almacenan los datos en ausencia de tensión)
    2. Microcontrolador de Microchip de 8 bits de la familia PIC18F
      1. Al ser un microcontrolador contiene perifericos embebidos
        1. Estos son:
          1. Comparadores
            1. Si la entrada alaogica Vin+ es mayor que la entrada analogica Vin-, la salida del comparador sera un estado digital alto
            2. CCP
              1. Permite medir y controlar diferentes eventos

                Annotations:

                • puede generar señales de frecuencia y de ciclo de trabajo variados por uno o más pines de salida.Opera en 3 modos: -Captura (proporciona el acceso al estado actual de un registro que cambia su valor constantemente) -Comparacion (compara constantemente valores de dos registros) -PWM (
              2. Tmers
                1. ütiles para medir el tiempo que ha pasado entre dos eventos, establecer tareas para ejecutarse a intervalos regulares, etc.
                2. ADC
                  1. Convierte un voltaje analógico externo en un número, con el que podremos operar.
                  2. EUSART
                    1. Permite la comunicacion entre microcontroladores de modo serial
                    2. USB
                  3. 5 puertos I/O (A,B,C,D,E)
                    1. 3 registros basicos para el manejo de estos puertos
                      1. ADCON1: para configurar todos los pines digitales o analogicos
                        1. TRISx: Para decirle al puerto si se comportara como entradas o salidas
                          1. PORTx:Leer o escribir en un puerto
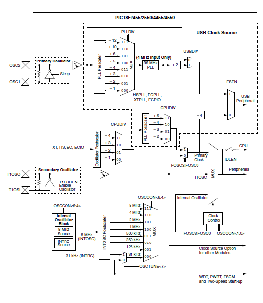
                        2. CONFIGURACION DEL OSCILADOR (RELOJ)
                          1. Trabajando con unn externo de 4MHz, mayor estabilidad
                            1. Se configuran por medio de IDE, los regidtros del Microcontrolador, siendo MPLAB X, en este caso
                              1. Al ser de 4 MHz se divide en el Preescalador entre 1 para obterner una salida maxima de 4MHz

                                Annotations:

                                • Según el valor del Oscilador externo se divide entre uno de los valores establecidos para tener la salida maxima de MHz
                                1. la salida del PLL ed 96MHZ, por lo que se dividira entre 2 en el postescalador para obtener la frecuencia maxima de 48MHz
                                  1. se elige 1 de los 12 modos en que se puede configurar el oscilador, siendo este caso el XTPLL_XT (Oscilador externo con PLL habilitado
                                  Show full summary Hide full summary

                                  Similar

                                  INGENIERIA DE MATERIALES
                                  Ricardo Álvarez
                                  Elementos Básicos de Ingeniería Ambiental
                                  Evilus Rada
                                  Historia de la Ingeniería
                                  Camila González
                                  Introducción a la Ingeniería de Software
                                  David Pacheco Ji
                                  UNIDAD II DIBUJO PROYECTIVO
                                  anyimartinezrued
                                  GENERALIDADES DE LAS EDIFICACIONES
                                  yessi.marenco17
                                  MAPA MENTAL SOFTWARE APLICADOS EN INGENIERÍA CIVIL
                                  Ruben Dario Acosta P
                                  Examen Ingeniería Electromecánica II
                                  Jorge Cabrera7516
                                  Normas que Rigen la Ingenieria Mecanica
                                  Francisco Balderas Garcia
                                  Estado de la ingenería mecánica y su perspectiva a futuro
                                  Roberto Martinez
                                  MAPA CONCEPTUAL SOBRE LA INICIATIVA CDIO
                                  Victor Antonio Rodriguez Castañeda