Arquitectura de Microcontroladores

Description

Arquitectura de Microcontroladores
Carolina Chavez
Mind Map by Carolina Chavez, updated more than 1 year ago
Carolina Chavez
Created by Carolina Chavez about 9 years ago
41
0

Resource summary

Arquitectura de Microcontroladores
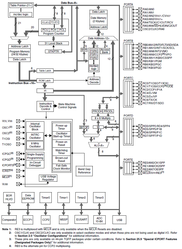
  1. PIC 18F4550
    1. Periféricos
      1. Comparadores
        1. CMCON
        2. Contadores
          1. Los temporizadores pueden ser habilitados para cumplir con esta función
          2. Temporizadores
            1. Timer0, Timer1, Timer2, Timer3
            2. Convertidor AD
              1. USB
                1. Serial
                  1. EUSAT
                2. Puertos
                      1. Manejo de registros de un puerto de E/S
                        1. TRIS:: Configura cada una de las líneas de E/S del puerto como entrada(1) o salida(0)
                          1. PORT: Lee el nivel de pin de E/S y establecer el valor del latch de salida
                            1. LAT: Leer o establecer el valor del latch de salida
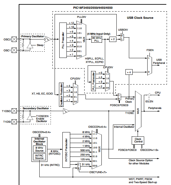
                          2. Configuración de reloj
                            1. 12 Modos diferentes de configuración
                              1. Tiene oscilador interno pero puede utilizar uno externo
                                1. Es más usado el externo porque es más estable
                                2. Proceso
                                  1. Si se utiliza un oscilador externo
                                    1. 1. Pasa a un Pre-Escalador, (1,2,3,4,5,6,10,12)
                                      1. 2. Entra al PLL una señal de 4 MHz
                                        1. 3. La señal es procesada por un Post-escalador (2,3,4,6)
                                          1. 4. Finalmente se obtiene la señal primaria del oscilador
                                          2. Se recomienda utilizar lenguajes de alto nivel como C en lugar de Ensamblador
                                            1. Pines
                                              1. Arquitectura tipo Hardvard
                                                1. Bus de datos y bus de Instrucciones están separados
                                                  1. + Rapidez + Hardware
                                                2. Elementos importantes
                                                  1. Cuenta con una unidad de procesamiento (CPU) combinado con dispositivos periféricos como memorias, relojes y dispositivos de entrada/salida
                                                  2. Familias
                                                    1. 8, 16 y 32 bits
                                                    2. Tipos de Arquitecturas
                                                      1. Von Neumann
                                                        1. Harvard
                                                        Show full summary Hide full summary

                                                        Similar

                                                        Arquitectura de microcontroladores
                                                        Rommel Arel Leal Palomares
                                                        Microcontroladores PIC
                                                        CESAR GOMEZ QUINTERO
                                                        Microcontroladores
                                                        luis fernando Martinez
                                                        Microprocesadores y Microcontroladores
                                                        Sandra Milena Vega
                                                        Test sobre las instrucciones del PIC 16F84A
                                                        Ing Héctor H. Rangel
                                                        FAMILIA MICROCONTROLADORES PICS
                                                        MICHELLE VIDAL
                                                        Arquitectura de microcontroladores
                                                        Malcom Villaport
                                                        Comunicación I2C Esclava con Microcontroladores PIC16
                                                        Jorge Hernández
                                                        ARQUITECTURA DE LOS MICROCONTROLADORES
                                                        emmanuel lozano
                                                        Arquitectura de microcontroladores
                                                        Gregorio Antonio Monrreal
                                                        Arquitectura de Microcontroladores PIC
                                                        Luis Alfonso Leon Valenzuela