Resumo: Aula 2 - O âmbito da Ecologia: definições e perspectivas

Description

Elementos de Ecologia e Conservação Note on Resumo: Aula 2 - O âmbito da Ecologia: definições e perspectivas, created by Ivan Pessanha on 26/03/2017.
Ivan Pessanha
Note by Ivan Pessanha, updated more than 1 year ago
Ivan Pessanha
Created by Ivan Pessanha over 8 years ago
40
1

Resource summary

Page 1

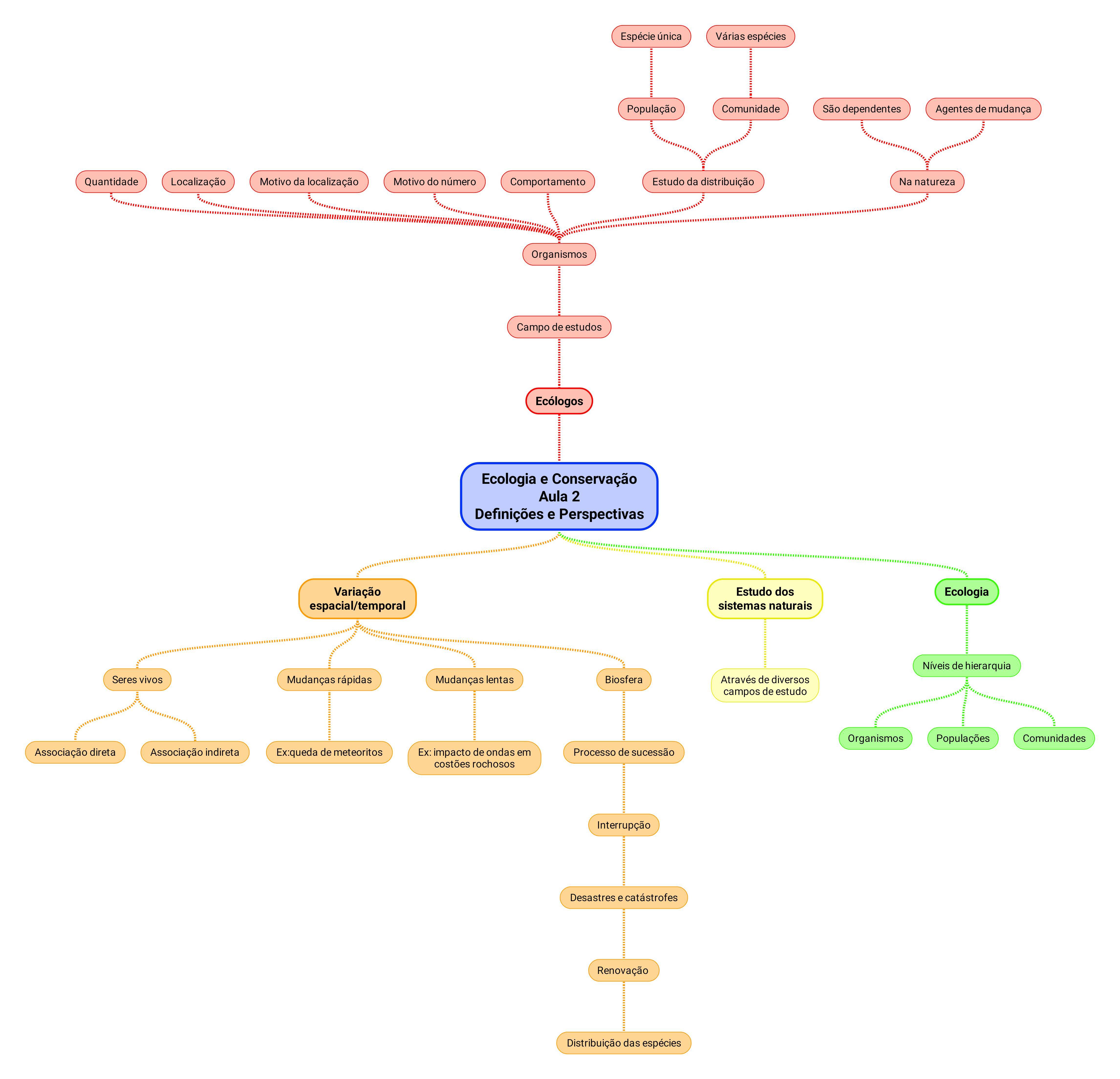
LICENCIATURA EM CIÊNCIAS BIOLÓGICAS – CEDERJ - UENF SEGUNDO PERÍODO DISCIPLINA: Elementos de Ecologia e Conservação Resumo: Aula 2 - O âmbito da Ecologia: definições e perspectivas · Hoje os ecólogos estão interessados em saber onde estão os organismos, quantos existem, onde estão, por que estão, por que são poucos ou muitos, o que fazem e como se relacionam. · Em pesquisas realizadas em lagoas costeiras em Macaé, observou-se que riqueza de espécies é maior onde o nível de salinidade também é maior. · Os fatores que afetam a distribuição de organismos podem ser analisados a nível de população com uma só espécie ou várias espécies a nível de comunidade. · Os organismos ao mesmo tempo que são dependentes da natureza para suas necessidades fundamentais, são agentes de mudança nos sistemas naturais onde vive devido a sua interação com o meio. · Um exemplo relacionado ao tópico acima é o da palmeirinha guriri na Restinga de Jurubatida. Na restinga, na areia sem a presença de vegetação, a temperatura pode chegar 60ºC. Com a instalação (nascimento e manutenção) da palmeirinha, a mesma contribui para diminuição da temperatura da areia e modificação do solo, propiciando que outras plantas aos poucos se instalem nas cercanias, ocasionando o aumento da complexidade dos habitats na restinga. · Como segundo exemplo de interação do organismo com o meio na própria restinga, é o das plantas rasteiras na faixa de areia próximo a praia. Essas plantas, após instaladas, impedem que os grãos de areias sejam livremente transportados pelo vento devido seu crescimento e entrelaçamento de seus caules. · Um terceiro exemplo é o das bromélias, que por acumularem água, permitem a vida de organismo aquáticos em plena restinga, onde predomina a areia. · Em uma floresta, a organização espacial de organismos, sejam eles vegetais ou animais, é um dos responsáveis pela distribuição de água, luz e de nutrientes que entram na mesma. Todos os seres vivos em uma floresta estão consumindo e eliminando água e nutrientes, participando ativamente do ciclo da água na região. · Em uma floresta, o dossel e as demais plantas, de modo geral, impedem que a água das chuvas atinja diretamente o solo, lavando o mesmo e provocando erosão. · Em um costão rochoso podemos encontrar um habitat resultante de ação totalmente biológica. Como por exemplo a construção de tubos com a areia e muco pelos poliquetos. Permitindo posterior instalação de ouriços, anêmonas e algas. · Os exemplos acima registram as interações do meio físico e meio biológico. · A variação espacial e temporal das condições físicas para a vida frequentemente está associada direta ou indiretamente à variabilidade dos seres vivos. · Os segmentos de tempo que marcam mudanças podem ser classificados em duas categorias: · Mudanças rápidas: associadas com uma simplificação do sistema, como a queda de meteoritos. · Mudanças lentas: que incrementam pouco a pouco a organização e conduzem a motivos de distribuição relativamente persistentes, como os batimentos frequentes de ondas nos costões rochosos. · A Biosfera está sujeita a um processo de sucessão generalizado, interrompido ou pontuado por desastres e catástrofes, ocasionando mortes e mudanças, resultando em renovação na distribuição das espécies. · Em Ecologia observamos que tudo afeta tudo, devido as interações. · Para estudo e compreensão do funcionamento dos sistemas naturais, é preciso lançar mão de vários outros campos de estudo, como a Evolução, Fisiologia, Matemática, Geologia, Geomorfologia e etc. · A Ecologia está dividida em três níveis fundamentais de hierarquia: · Os organismos; · As populações de organismos; · As comunidades de populações.

Show full summary Hide full summary

Similar

Ecologia I
kyungsos
Glossário de Biologia
GoConqr suporte .
Sistema Respiratório - Biologia
GoConqr suporte .
Sistemas do Corpo Humano
GoConqr suporte .
2a Lei de Mendel
Andrea Barreto M. Da Poça
A Célula
Nathalia - GoConqr
Exercícios- Tipos de Reprodução
Andrea Barreto M. Da Poça
Reino Monera
nathaliaires
Mitose
Igor -