Resumo: Aula 6 - Os anticorpos na pesquisa

Description

Biologia Celular 1 Note on Resumo: Aula 6 - Os anticorpos na pesquisa, created by Ivan Pessanha on 27/03/2017.
Ivan Pessanha
Note by Ivan Pessanha, updated more than 1 year ago
Ivan Pessanha
Created by Ivan Pessanha over 8 years ago
54
0

Resource summary

Page 1

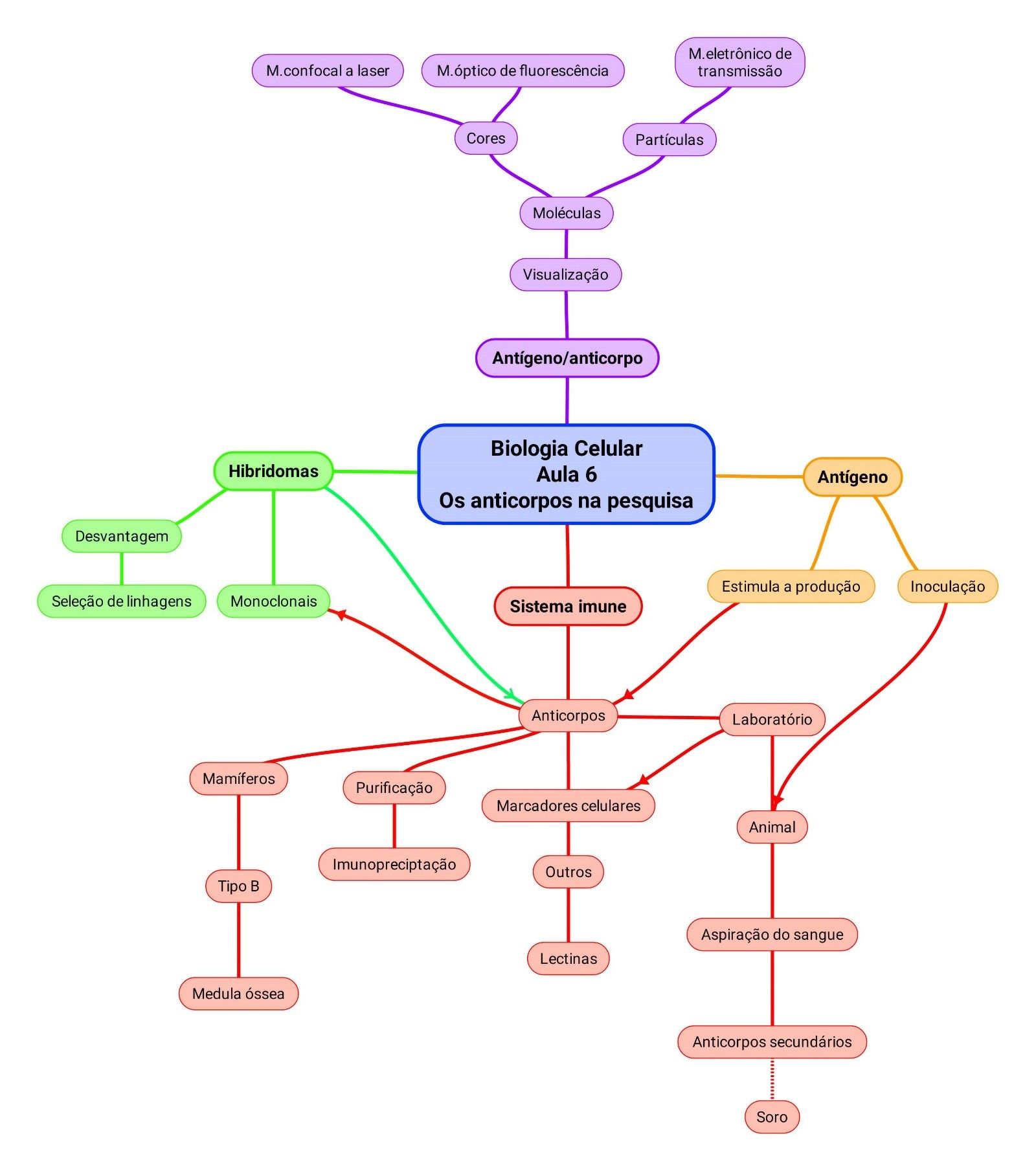
LICENCIATURA EM CIÊNCIAS BIOLÓGICAS – CEDERJ - UENF SEGUNDO PERÍODO DISCIPLINA: Biologia Celular 1 Resumo: Aula 6 - Os anticorpos na pesquisa · Anticorpos, também chamados de imunoglobulinas, são uma classe de proteínas produzidas pelo sistema imune em resposta a presença de uma molécula estranha ao organismo. · Antígeno é qualquer molécula estranha, contra a qual o organismo de um indivíduo passa a produzir anticorpos. · As moléculas capazes de estimular a produção de anticorpos são chamadas antígenos. · Nos mamíferos os linfócitos são do tipo B, se formando a amadurecendo na medula óssea. · O soro com anticorpos pode ser produzido em laboratório após ser inoculado um antígeno específico em um animal. Os linfócitos B deste animal produzirá anticorpos em grande quantidade. Este sangue então é aspirado e o soro estará enriquecido com anticorpos contra o respectivo antígeno. · A produção contínua de um anticorpo é possível a partir do cultivo de hibridomas. Por serem originados de um clone celular, estes anticorpos são chamados de monoclonais. · Por serem provindos de linhagens celulares podem ser mantidos permanentemente em cultivo, e produção por tempo indeterminado. · A desvantagem deste processo é que nem todos hibridomas secretam anticorpos interessantes, tornando trabalhosa a seleção de linhagens. · A produção de anticorpos monoclonais depende de hibridomas que conjuguem a capacidade de multiplicação infinda de células tumorais à secreção de anticorpos específicos. · Os anticorpos produzidos em laboratório são utilizados para mostrar a distribuição de moléculas dentro e fora da célula, ou seja, são utilizados como marcadores celulares. · Quando uma determinada molécula que um anticorpo específico se liga encontra-se na superfície da célula, os anticorpos provocam uma aglutinação das mesmas, pois cada braço do ípsilon poderá se ligar a uma molécula de cada célula, estabelecendo uma ligação cruzada. · A ligação antígeno-anticorpo pode ser visualizada quando a molécula da qual o anticorpo se liga possuir capacidade de emitir cor. Essa visualização é realizada através do microscópio óptico de fluorescência ou elo microscópio confocal a laser. · Caso estes anticorpos sejam a partículas eletrodensas, a visualização poderá ser feita com microscópio eletrônico de transmissão. · Fluorocrômos são corantes que podem ser conjugados a anticorpos ou outras moléculas funcionando como marcadores moleculares, utilizados na microscopia de fluorescência para detectar componentes específicos como proteínas ou açucares. · Os anticorpos também podem ser associados às partículas de resina de uma coluna de cromatografia. Na técnica de cromatografia de afinidade. · Os anticorpos podem ser utilizados para purificar uma molécula, como no método de imunopreciptação. · Os anticorpos que são produzidos a partir de um antígeno de outra espécie, são chamados de anticorpos secundários. · Além dos anticorpos outras moléculas podem ser utilizadas como marcadores, como as lectinas, que se ligam a determinadas moléculas de açucares na superfície celular.

Show full summary Hide full summary

Similar

PESQUISA CIENTÍFICA NA PRÁTICA
profetransmidia
Resumo: Aula 5 - Métodos bioquímicos para o estudo da célula
Ivan Pessanha
Resumo: Aula 9 – Permeabilidade da membrana
Ivan Pessanha
Resumo: Aula 10 – As proteínas transportadoras
Ivan Pessanha
Resumo: Aula 12 – Transporte ativo
Ivan Pessanha
Aula 15: Introdução às organelas
Ivan Pessanha
Resumo: Aula 1 - Microscopia Óptica
Ivan Pessanha
Resumo: Aula 2 – Princípios de funcionamento dos microscópios eletrônicos
Ivan Pessanha
A INTEGRAÇÃO DAS TDIC À PEDAGOGIA: UMA CONCEPÇÃO DE WEB CURRÍCULO
Malton Fuckner
Desafios da formação
Carol Barbon
Resumo: Aula 4 - Cultura de células
Ivan Pessanha