Resumo: Aula 17 – Filogenia e biogeografia

Description

Diversidade dos Seres Vivos Note on Resumo: Aula 17 – Filogenia e biogeografia, created by Ivan Pessanha on 21/04/2017.
Ivan Pessanha
Note by Ivan Pessanha, updated more than 1 year ago
Ivan Pessanha
Created by Ivan Pessanha over 8 years ago
75
0

Resource summary

Page 1

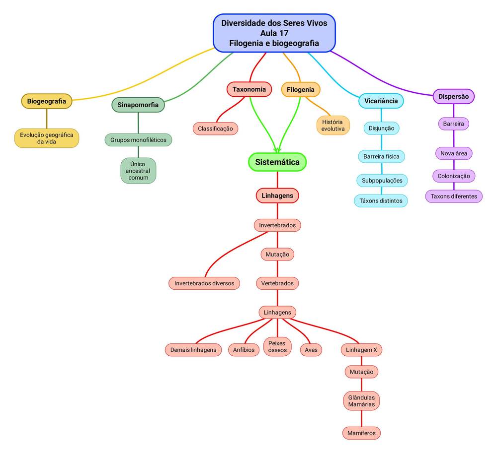
LICENCIATURA EM CIÊNCIAS BIOLÓGICAS – CEDERJ - UENF SEGUNDO PERÍODO DISCIPLINA: Diversidade dos Seres Vivos Resumo: Aula 17 – Filogenia e biogeografia · Sistemática é a ciência que une a Taxonomia, ou seja, a ciência da classificação dos organismos, com a Filogenia, a ciência que traça a história evolutiva dos organismos. · Em Sistemática, as características que encontramos na diversidade biológica são chamadas de caracteres, que se apresentam em determinados organismos como estados, como por exemplo as diversas cores de olhos na espécie humana. · A presença do caráter em si não denota variabilidade, para isso um caráter deve apresentar pelo menos dois estados. · Na classificação só podem ser usados caracteres variáveis. Por exemplo, no caso dos mamíferos não poderíamos considerar o caráter "presença/ausência de glândulas mamárias", pois todos possuem estas glândulas, não havendo, portanto, variação. · Um caráter com dois estados, significa que em algum momento evolutivo ocorreu uma mutação acarretando a mudança do estado ancestral para um estado derivado. Por exemplo. Ausência de glândulas mamárias em vertebrados ancestrais. Após mutação em uma respectiva linhagem, ocorreu o aparecimento da mesma dando origem a linhagem dos mamíferos. · Sinapomorfia é um caráter derivado (apormorfia) que , surgindo ao longo da evolução, se mantem em diversos grupos taxonômicos distintos, e permite sua identificação. · A proximidade filogenética revela uma história compartilhada mais recente que, por sua vez, se reflete em uma maior parte das mutações compartilhadas. · A sinapomorfia é um conceito extremamente importante, pois serve para definir grupamentos monofiléticos. Ou seja, agrupamento de espécies de acordo com sinapomorfias produzem grupos monofiléticos. Grupos monofiléticos são aqueles que, ao contrário dos parafiléticos ou polifiléticos, possuem um único ancestral comum e todos os descendentes desse ancestral estão incluídos no grupo. Aves formam um grupo monofilético e possuem várias sinapomorfias, entre elas, a presença de penas, que não ocorre em nenhuma espécie que não seja ave. Biogeografia · Biogeografia tem significados distintos de acordo com o enfoque dado. Para ecólogos está relacionada a distribuição de padrões de comunidades em níveis diversos, já para os biogeógrafos está relacionada a compreensão de eventos evolutivos das biotas com base no estudo da história do planeta. · A palavra "Biogeografia" significa "geografia da vida" sendo Alexander von Humboldt um dos primeiros a utiliza-la para tentar explicar a vida das plantas e animais com relação a fatores físicos como temperatura, altitude e latitude. · A explicação da Biogeografia moderna é baseada na hipótese de que a vida na Terra está diretamente envolvida com a evolução geográfica da Terra. Vicariância e Dispersão · Na explicação vicariante, uma população ancestral é dividida em subpopulações por uma barreira física qualquer que aparece separando as duas populações, que assim se desenvolvem em táxons diferentes. A barreira é menos antiga que a disjunção. · Na explicação por dispersão, parte de uma população ancestral coloniza, com sucesso, uma nova área além de uma barreira, permanecendo isolada da área ancestral e, eventualmente, dando origem a um táxon diferente. A barreira é mais antiga que a disjunção.

Show full summary Hide full summary

Similar

Resumo: Aula 1 – Biodiversidade e o cotidiano
Ivan Pessanha
Resumo: Aula 12 – Origem da célula eucarionte
Ivan Pessanha
Resumo: Aula 27 – Dinossauros
Ivan Pessanha
Introdução a Zoologia-Aula 12:O que é Biogeografia?
Ivan Pessanha
Revisão para História Medieval AP1 2017.1 CEDERJ UNIRIO.
Fernando Nunes
Exercícios de verbos pronominais em espanhol
walescabraga
Revisão para História Antiga AP1 2017.1 CEDERJ UNIRIO.
Fernando Nunes
Resumo: Aula 4 - O meio ambiente: introdução aos fatores físicos e aos fatores limitantes
Ivan Pessanha
Resumo: Aula 5 – Fatores abióticos: luz e temperatura
Ivan Pessanha
Introdução a Biogeografia
Thais Emanuelle
Resumo: Aula 3 – Níveis de organização e o estudo ecológico.
Ivan Pessanha