Resumo: Aula 19 – Desiquilíbrios ecológicos I – Desmatamento, erosão e enchentes

Description

Elementos de Ecologia e Conservação Note on Resumo: Aula 19 – Desiquilíbrios ecológicos I – Desmatamento, erosão e enchentes, created by Ivan Pessanha on 06/05/2017.
Ivan Pessanha
Note by Ivan Pessanha, updated more than 1 year ago
Ivan Pessanha
Created by Ivan Pessanha over 8 years ago
29
0

Resource summary

Page 1

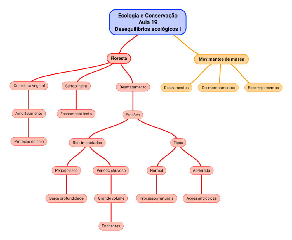
LICENCIATURA EM CIÊNCIAS BIOLÓGICAS – CEDERJ - UENF SEGUNDO PERÍODO DISCIPLINA: Elementos de Ecologia e Conservação Resumo: Aula 19 – Desiquilíbrios ecológicos I – Desmatamento, erosão e enchentes A vegetação favorece a infiltração da água no solo · A presença da serrapilheira faz a água “estacionar” por um tempo, dando oportunidade para uma transmissão mais lenta para o solo. Além disso, as raízes das árvores da floresta, por se distribuírem em profundidade no interior do solo, “abrem caminho” para a água, favorecendo também sua infiltração. A cobertura vegetal protege o solo · A cobertura da vegetação serve de amortecimento evitando o impacto direto das gotas de chuva no solo. · Quando o impacto se dá diretamente sobre o solo, as partículas que compõem o mesmo são separadas e removidas de sua posição inicial. Ao caírem novamente poderão bloquear poros da superfície. · Desta forma, ao ocorrer a degradação das camadas superficiais, sua capacidade de infiltração é reduzida. A outra via da água: o escoamento superficial e sua capacidade de transportar · Quando a água que chega a superfície do solo não penetra o mesmo, ela escoa superficialmente. Quanto maior o declive do terreno, maior será o potencial de força de escoamento desta água, possibilitando a remoção de grandes quantidades de partículas do solo, um exemplo são as enxurradas. Novamente apontamos o papel da vegetação · A presença dos pequenos obstáculos do terreno, da serrapilheira e do sistema radicular, contribui para menor velocidade do fluxo de escoamento e menor será a perda de solo. Isto é Erosão · Erosão corresponde ao destacamento e transporte das partículas do solo. Este processo pode acontecer também pela ação do vento, do mar ou de geleiras. · A erosão por salpicamento ou splash, ocorre no momento do impacto da gota com o solo. · Quando a erosão é muito acentuada, toda a camada superficial, justamente aquela mais enriquecida com matéria orgânica, atividade biológica, e, consequentemente, nutrientes, pode escoa “ladeira abaixo”. · Em consequência do empobrecimento o solo perde a capacidade de sustentar nova vegetação. Tipos de erosão pluvial e o aspecto do terreno · O escoamento de água relativamente uniforme, como em lençol, remove o solo também de maneira mais ou menos uniforme, em toda a superfície. · Por vezes, na paisagem, os morros se apresentam com uma cobertura graminóide rala, e dão visualmente esta impressão de degradação ambiental. · Quando o escoamento superficial se concentra no terreno, produz marcas alongadas no sentido do declive, chamadas ravinas. As ravinas, se não forem detidas, podem crescer, se alargar e se aprofundar, criando aquelas depressões grandes chamadas voçorocas A repercussão espacial dos efeitos da erosão · As partículas que deixam um ecossistema são obviamente depositadas em algum outro lugar mais adiante. Muitas vezes, este material chega a um córrego ou rio, entulhando-o (assoreamento) e diminuindo sua capacidade de conter mais água nos momentos em que a chuva se faça muito intensa. Resumindo a sequência dos acontecimentos desencadeados pelo desmatamento · Quando a floresta é retirada, no processo que chamamos de desmatamento, desestabilizamos o sistema. A degradação da cobertura florestal leva à degradação do outro recurso, o solo. · Estas mudanças ambientais, por sua vez, correspondem a uma alteração no ciclo da água. As consequências disso se refletem, então, em outros componentes da paisagem, isto é, nos cursos de água, os rios. · Os rios se tornam mais secos na estação de menor precipitação, e tornam-se mais volumosos ou caudalosos na estação das chuvas, já que a maior parte da água da chuva corre imediatamente para os rios. · Os fatores acimas contribuem para ocorrência ade enchentes. Erosão normal X Erosão acelerada · A erosão é um processo que ocorre mesmo sem interferências antrópicas, e são chamadas de erosão normal ou geológica. · Quanto há interferências antrópicas, principalmente pelo desmatamento, esta é a erosão é acelerada. Erosão é diferente dos movimentos de massa · Movimento de massa correspondem aos movimentos coletivos, onde a ação da gravidade tem um papel fundamental, aliada a saturação de água no substrato. São tipos de movimentos de massa os deslizamentos de encosta, desmoronamentos ou escorregamentos

Show full summary Hide full summary

Similar

Os impactos do desmatamento
Karine Maia
Degradação do Solo
Arthur Polo Neto
Formação de Rochas sedimentares
marianafernandes3957
Desequilíbrios Ambientais
Yasmin Sanches
MEIO AMBIENTE
Bernadete maia Silveira
O desmatamento na amazônia
Helena Canielo
Erosão
Samuel Júnior
Recursos Florestais
Gonçalo Nunes
Maneiras eficientes para Preservar Meio Ambiente
energiaazul
Causas e consequências: erosão costeira
Rafaela Costa
desmatamento
Ana Caroline