null
US
Sign In
Sign Up for Free
Sign Up
We have detected that Javascript is not enabled in your browser. The dynamic nature of our site means that Javascript must be enabled to function properly. Please read our
terms and conditions
for more information.
Next up
Copy and Edit
You need to log in to complete this action!
Register for Free
1516300
UML - Diagramme
Description
Fachinformatiker Quiz on UML - Diagramme, created by futurebase on 23/10/2014.
No tags specified
fachinformatiker
Quiz by
futurebase
, updated more than 1 year ago
More
Less
Created by
futurebase
about 11 years ago
682
8
0
Resource summary
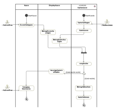
Question 1
Question
Welches Diagramm wird hier dargestellt?
Image:
Aktivit_tsdiagramm.PNG (image/PNG)
Answer
Zustandsdiagramm
Anwendungsfalldiagramm
Aktivitätsdiagramm
Sequenzdiagramm
Question 2
Question
Welches Diagramm wird hier dargestellt?
Image:
Klassendiagramm2.PNG (image/PNG)
Answer
Kommunikationsdiagramm
Klassendiagramm
Anwendungsfalldiagramm
Entity-Relationship-Diagramm
Question 3
Question
Welches Diagramm wird hier dargestellt?
Image:
Zustandsdiagramm2.PNG (image/PNG)
Answer
Klassendiagramm
Entity-Relationship-Diagramm
Zustandsdiagramm
Sequenzdiagramm
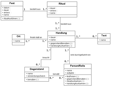
Question 4
Question
Welches Diagramm wird hier dargestellt?
Image:
entity-relationship-modell1.PNG (image/PNG)
Answer
Entity-Relationship-Modell
Kommunikationsdiagramm
Entity-Relationship-Diagramm
Sequenzdiagramm
Question 5
Question
Welches Diagramm wird hier dargestellt?
Image:
Kommunikationsdiagramm1.PNG (image/PNG)
Answer
Zustandsdiagramm
Entity-Relationship-Diagramm
Anwendungsfalldiagramm
Kommunikationsdiagramm
Question 6
Question
Welches Diagramm wird hier dargestellt?
Image:
Struktogramm.PNG (image/PNG)
Answer
Kommunikationsdiagramm
Struktogramm
Anwendungsfalldiagramm
Entity-Relationship-Diagramm
Question 7
Question
Welches Diagramm wird hier dargestellt?
Image:
entity-relationship-modell.PNG (image/PNG)
Answer
Entity-Relationship-Modell
Entity-Relationship-Diagramm
Kommunikationsdiagramm
Klassendiagramm
Question 8
Question
Welches Diagramm wird hier dargestellt?
Image:
Datenflussplan.PNG (image/PNG)
Answer
Kommunikationsdiagramm
Struktogramm
Sequenzdiagramm
Datenflussplan
Question 9
Question
Welches Diagramm wird hier dargestellt?
Image:
Anwendungsfalldiagramm1.PNG (image/PNG)
Answer
Kommunikationsdiagramm
Entity-Relationship-Modell
Anwendungsfalldiagramm
Struktogramm
Question 10
Question
Welches Diagramm wird hier dargestellt?
Image:
Sequenzdiagramm1.PNG (image/PNG)
Answer
Sequenzdiagramm
Kommunikationsdiagramm
Entity-Relationship-Diagramm
Aktivitätsdiagramm
Question 11
Question
Welches Diagramm wird hier dargestellt?
Image:
Entity-Relationship-Diagramm1.PNG (image/PNG)
Answer
Kommunikationsdiagramm
Entity-Relationship-Diagramm
Aktivitätsdiagramm
Klassendiagramm
Question 12
Question
Welches Diagramm wird hier dargestellt?
Image:
Anwendungsfalldiagramm.PNG (image/PNG)
Answer
Aktivitätsdiagramm
Kommunikationsdiagramm
Anwendungsfalldiagramm
Entity-Relationship-Diagramm
Question 13
Question
Welches Diagramm wird hier dargestellt?
Image:
epk.PNG (image/PNG)
Answer
Entitiy-Relationship-Modell
Datenflussdiagramm
Ereignis gesteuerte Prozeskette
Programmablaufplan
Question 14
Question
Welches Diagramm wird hier dargestellt?
Image:
Aktivit_tsdiagramm2.PNG (image/PNG)
Answer
Anwendungsfalldiagramm
Aktivitätsdiagramm
Kommunikationsdiagramm
Struktogramm
Question 15
Question
Welches Diagramm wird hier dargestellt?
Image:
Klassendiagramm.PNG (image/PNG)
Answer
Kommunikationsdiagramm
Klassendiagramm
Struktogramm
Entity-Relationship-Diagramm
Question 16
Question
Welches Diagramm wird hier dargestellt?
Image:
Kommunikationsdiagramm.PNG (image/PNG)
Answer
Entity-Relationship-Diagramm
Anwendungsfalldiagramm
Kommunikationsdiagramm
Sequenzdiagramm
Question 17
Question
Welches Diagramm wird hier dargestellt?
Image:
Zustandsdiagramm.PNG (image/PNG)
Answer
Kommunikationsdiagramm
Zustandsdiagramm
Aktivitätsdiagramm
Sequenzdiagramm
Question 18
Question
Welches Diagramm wird hier dargestellt?
Image:
Struktogramm1.PNG (image/PNG)
Answer
Sequenzdiagramm
Kommunikationsdiagramm
Struktogramm
Klassendiagramm
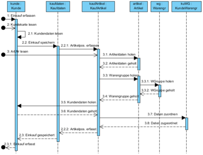
Question 19
Question
Welches Diagramm wird hier dargestellt?
Image:
Sequenzdiagramm.PNG (image/PNG)
Answer
Entity-Relationship-Diagramm
Sequenzdiagramm
Kommunikationsdiagramm
Aktivitätsdiagramm
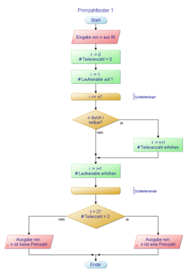
Question 20
Question
Welches Diagramm wird hier dargestellt?
Image:
Klassendiagramm1.PNG (image/PNG)
Answer
Struktogramm
Klassendiagramm
Entity-Relationship-Diagramm
Kommunikationsdiagramm
Question 21
Question
Welches Diagramm wird hier dargestellt?
Image:
Programmablaufplan.PNG (image/PNG)
Answer
Kommunikationsdiagramm
Programmablaufplan
Anwendungsfalldiagramm
Ereignisgesteuerte Prozesskette
Show full summary
Hide full summary
Want to create your own
Quizzes
for
free
with GoConqr?
Learn more
.
Similar
Projektmanagement Uni Due
Awash Kaul
Projektmanagement
zok42.com
Projektmanagement
Ausizio Talan
Allgemeines Projektmanagement
Sabrina Heckler
Wirtschaftsinformatik Teil 2
Sabrina Heckler
Projektmanagement
wolfmann
Wirtschaftsinformatik Teil 1
Sabrina Heckler
Organisationsformen
lostuerkos
Projektmanagement Begriffe
sbuergin
Wirtschaftsinformatik1 - UIB - MA
Nikica Kalem
RAID
Patrick K
Browse Library