Vorbereitung - Set 1

Description

IREB - CPRE Quiz on Vorbereitung - Set 1, created by T T on 30/03/2017.
T T
Quiz by T T, updated more than 1 year ago
T T
Created by T T over 8 years ago
1738
1

Resource summary

Question 1

Question
Welche der folgenden Aussagen über »Qualitätsanforderungen« sind richtig und welche Aussagen sind falsch?
Answer
  • Qualitätsanforderungen betreffen den Prozess der SW-Erstellung und nicht das Produkt.
  • Qualitätsanforderungen können »funktionale« Anforderungen ergänzen.
  • Qualitätsanforderungen können durch zusätzliche funktionale Anforderungen konkretisiert werden.
  • Qualitätsanforderungen werden nach den »funktionalen« Anforderungen ermittelt.

Question 2

Question
Welche zwei der folgenden Aussagen definieren den Begriff Anforderungen gemäßg dem IEEE-Standard? (2 Antworten)
Answer
  • Eine Anweisung, wie eine Anforderung zu erfüllen ist.
  • Die Differenz zwischen Ist- und Soll-Zustand.
  • Eine Fähigkeit, die ein System besitzen muss.
  • Ein Problem, das identifiziert wurde.
  • Eine Eigenschaft, die ein System aufweisen muss.

Question 3

Question
Der Auftraggeber fordert vom Lieferanten eines Informationssystems unter anderem: A) Der Auftragnehmer muss einen Änderungsantrag innerhalb von 5 Tagen behandeln. B) Die Testberichte des Integrationstests sind zur Einsicht vorzulegen, der Testbericht des Systemtests ist auszuhändigen. C) Das System muss zu jedem Zeitpunkt eine Durchsatzrate von 100 Transaktionen / Sekunde garantieren. D) Für Konfigurationsmanagement ist das Werkzeug Subversion einzusetzen. E) Die Reaktionszeit darf bei Normallast in 90 % der Fälle nicht mehr als 2 Sekunden sein. Welche zwei Anforderungen beziehen sich auf das zu realisierende System? (2 Antworten)
Answer
  • Anforderung B
  • Anforderung A
  • Anforderung C
  • Anforderung D
  • Anforderung E

Question 4

Question
Welche zwei der folgenden Dokumentationsformen eigenen sich am besten zur Dokumentation des Systemkontextes? (2 Antworten)
Answer
  • Use-Case-Diagramm
  • Datenflussdiagramm
  • Zustandsdiagramm
  • Textuelle Beschreibung mit natürlicher Sprache
  • Stakeholderliste

Question 5

Question
Welche Aspekte müssen bei der Definition der Systemgrenze und der Kontextgrenze berücksichtigt werden?
Answer
  • Die Schnittstellen zwischen System und Systemkontext
  • Die irrelevante Umgebung
  • Das System
  • Der Systemkontext

Question 6

Question
Was ist aus der Systemabgrenzung ersichtlich? (1 Antwort)
Answer
  • Die notwendige Systemkapazität
  • Die Schnittstellen zwischen System und Systemumgebung
  • Die notwendigen Dialoge zwischen den Applikationen
  • Die betroffenen SW-Komponenten
  • Der Projektaufwand

Question 7

Question
Im Verlaufe des Requirements Engineerings für eine Online-Datenbank stellt sich heraus, dass die Datenschutzbestimmungen nicht beachtet werden müssen, da die vom System bearbeiteten Daten anonymisiert sind. Was wird durch diese Erkenntnis beeinflusst? (1 Antwort)
Answer
  • Systemschnittstellen
  • Kontextgrenze
  • Grauzone der Systemabgrenzung
  • Systemgrenze

Question 8

Question
Welche der zwei folgenden Aussagen charakterisieren das Verhältnis zwischen einem Requirements Engineer und einem Stakeholder in der Rolle eines Testers am besten? (2 Antworten)
Answer
  • Die Arbeit des Requirements Engineer hängt nicht mit der genannten Stakeholderrolle zusammen.
  • Der Stakeholder leistet einen Beitrag zur Qualitätssicherung der Arbeit des Requirements Engineer.
  • Der Stakeholder überwacht die Arbeit des Requirements Engineer.
  • Der Requirements Engineer liefert Input für die Arbeit des Stakeholders.
  • Die Resultate des Requirements Engineer werden durch den Stakeholder verwaltet.

Question 9

Question
Das Kano-Modell beschreibt, dass Basisanforderungen schwierig zu finden sind. Mit welcher Erhebungstechnik können Basisanforderungen am besten aufgefunden werden? (1 Antwort)
Answer
  • Fragebogen
  • Feldbeobachtung
  • Low-Fidelity Prototyping
  • Brainstorming
  • Interview

Question 10

Question
Welche zwei Aspekte müssen bei der Auswahl der passenden Erhebungstechniken für eine Produktdaten-Verwaltungssoftware am ehesten berücksichtigt werden? (2 Antworten)
Answer
  • Projekttermine und -budget
  • Tooleinsatz
  • Alter der Personen
  • Verfügbarkeit der Stakeholder
  • Branche, in der das System eingesetzt werden soll

Question 11

Question
Welche zwei Argumente sind Vorteile bei der Anwendung von Fragebogen in der Erhebung von Requirements? (2 Antworten)
Answer
  • Bringt Erkenntnisse über Basisfaktoren
  • Ermöglicht statistisch relevante Aussagen über Requirements
  • Große Anzahl von Teilnehmern möglich
  • Ermöglicht Überprüfung des Verständnisses der Teilnehmer
  • Bringt Erkenntnisse über Begeisterungsfaktoren

Question 12

Question
Sie müssen die Anforderungen an eine Vertriebssoftware ermitteln, die weltweit eingesetzt werden soll. Bei der initialen Anforderungserfassung sollen Teilnehmer aus allen 30 Niederlassungen eingebunden werden. Die Projektleitung hat festgelegt, dass zur Erfassung der initialen Anforderungen ein Wiki-System einzusetzen ist. Welche der folgenden Aussagen ist am ehesten zutreffend? (1 Antwort) Hinweis: Ein Wiki-System ist ein Internet-gestützes System, das mehreren Personen erlaubt, gemeinsam an einem Dokument zu arbeiten. Die jeweiligen Überarbeitungen sind dabei für alle Beteiligten nachvollziehbar. Ein prominentes Beispiel für ein Wiki-System ist die offene Enzyklopädie Wikipedia.
Answer
  • Der Ansatz ist sinnvoll, da so alle Betroffenen gemeinsam die initialen Anforderungen aufschreiben und kommentieren können.
  • Der Ansatz ist nicht sinnvoll, da ein Wiki-System kein Requirements-Management-Werkzeug ist.
  • Der Ansatz ist sinnvoll, da Wiki-Systeme eine Übersicht der Historie (d. h. der durchgeführten Änderungen) bieten.
  • Der Ansatz ist nicht sinnvoll, da die initiale Anforderungsanalyse durch Interviews mit einem Anforderungsingenieur zu erfolgen hat.

Question 13

Question
Sie möchten ein Anforderungsdokument so gestalten, dass es für die Projektbeteiligten, die damit weiterarbeiten sollen, besonders gut geeignet ist. Wählen Sie aus den folgenden Sätzen die zwei richtigen Zuordnungen von Anforderungseigenschaften und Beteiligten aus. (2 Antworten)
Answer
  • Für die Entwickler müssen die Anforderungen leicht änderbar sein.
  • Für den Projektmanager müssen die Anforderungen priorisiert sein.
  • Für die Tester müssen die Anforderungen realisierbar sein.
  • Für alle Beteiligten müssen die Anforderungen konsistent sein.
  • Für die Wartung müssen die Anforderungen priorisierbar sein.

Question 14

Question
Ein Unternehmen (nachfolgend Kunde genannt) will seinen Angebotserstellungsprozess durch ein Informationssystem unterstützen. Die Geschäftsleitung beauftragt ein Informatik- Unternehmen mit der Spezifikation und Entwicklung / Beschaffung eines solchen Systems. Sie sind der für dieses Projekt verantwortliche Anforderungsingenieur des Informatik-Unternehmens. Bei Vorgesprächen mit verschiedenen Vertretern des Kunden fällt Ihnen unter anderem folgendes auf: - Sie verstehen die Fachsprache des Kunden teilweise nicht. - Es ist offensichtlich, dass auch die Kundenvertreter selbst keine einheitliche Fachterminologie verwenden. - Ihr Hauptansprechpartner beim Kunden hat Ihnen seine Vorstellungen beschrieben, indem er die erwarteten Interaktionen zwischen Sachbearbeitern und Informationssystem in Form von verschiedenen Abfolgen von Benutzerhandlungen und Systemreaktionen geschildert hat. Welche zwei der folgenden Vorgehensweisen sind in diesem Fall besonders geeignet, um die Anforderungen zu gewinnen und zu dokumentieren? (2 Antworten)
Answer
  • Erheben und Dokumentieren der Qualitätsanforderungen
  • Erstellen eines Use-Case-Diagramms und Dokumentieren der Use-Cases
  • Erstellen und Erproben von Prototypen
  • Einsatz von Rollenspielen
  • Aufbau eines Glossars
  • Erstellen eines Klassenmodells

Question 15

Question
Welche der folgenden Aussagen bezüglich der Auswahl von Notationen für die Darstellung von funktionalen Anforderungen treffen zu und welche nicht?
Answer
  • Eine graphische Notation wie UML sollte bevorzugt benutzt werden, da diese leichter verständlich ist.
  • UML-Diagramme sind in Projekten einzusetzen, in denen objektorientiert entwickelt wird.
  • Stakeholder sollen die verwendeten Notationen lesen können.
  • Die geeignete Notation sollte verwendet werden, um je nach Art der Anforderung die optimale Verständlichkeit zu gewährleisten.

Question 16

Question
Satzschablonen können eingesetzt werden, um natürlichsprachige Anforderungen zu dokumentieren. Sie wollen in Ihrem Projekt eine solche Satzschablone einführen und müssen Ihren Projektleiter von deren Vorteilen überzeugen. Welche zwei Argumente bringen Sie in diesem Gespräch am ehesten vor? (2 Antworten)
Answer
  • Das Verwenden einer Satzschablone liefert grundsätzlich einen größeren Informationsgehalt.
  • Anforderungen, die nach Satzschablone formuliert sind, enthalten keine sprachlichen Transformationseffekte.
  • Eine Anforderung nach Satzschablone genügt allen Qualitätskriterien von Anforderungen.
  • Eine hohe Qualität der Anforderungen wird bereits beim ersten Dokumentieren unterstützt.
  • Das Schreiben von Anforderungen nach Satzschablone ist in kurzer Zeit erlernbar.

Question 17

Question
Welche Verletzung der Regeln für natürlichsprachige Anforderungen führt in der Anforderung "Das System Alpha soll in jedem Untermenü alle Datensätze anzeigen" zum schwerwiegendsten Problem? (1 Antwort)
Answer
  • Die Verbindlichkeit der Anforderung ist nicht temporal spezifiziert.
  • Es wurde eine Passiv-Formulierung verwendet.
  • Es wurden Universalquantoren verwendet.
  • Die rechtliche Verbindlichkeit der Anforderung ist nicht festgelegt.

Question 18

Question
Zur Förderung junger Schauspieler und Regisseure wird ein Wettbewerb für Kurzfilme durchgeführt. Dabei werden die besten drei Filme ausgezeichnet. Die eingereichten Filme dürfen maximal 20 Minuten lang sein und müssen die im folgenden Diagramm beschriebenen Einschränkungen beachten. Stimmen die folgenden Aussagen mit dem obigen Diagramm überein?
Answer
  • Ein Schauspieler kann in beliebig vielen Filmen auftreten.
  • Drei Regisseure können bei einem Film gemeinsam Regie führen.
  • Ein Film muss zehn Schauspieler haben.
  • Ein Regisseur kann bei zwei eingereichten Filmen Regie führen.
  • Ein Film kann einen einzigen Schauspieler haben.

Question 19

Question
Was zeigt ein Use-Case-Diagramm nicht? (1 Antwort)
Answer
  • Die Grenze einer Applikation zu der Umgebung
  • Die Funktionalität einer Applikation
  • Die Akteure einer Applikation
  • Die Prozessschritte einer Applikation
  • Die Anwendungsfälle einer Applikation

Question 20

Question
Das folgende Statechart beschreibt das Verhalten eines Online-Shopping- Systems. Dieses System ermöglicht Kunden, den verfügbaren Produktkatalog zu durchsuchen und Artikel zu kaufen. Stimmen die folgenden Aussagen mit dem obigen Diagramm überein?
Answer
  • Ein direkter Übergang vom Zustand Katalogansicht zum Zustand Bestellung Bestätigen ist möglich.
  • Ein direkter Übergang vom Zustand Versanddetails Eingeben zum Zustand Katalogansicht ist möglich.
  • Das Ereignis kaufen ausgewählt muss eintreten, damit der Zustand Bestellen betreten wird.
  • Um den Zustand Bestellen zu verlassen, muss das Ereignis Kaufvorgang abgebrochen eintreten.

Question 21

Question
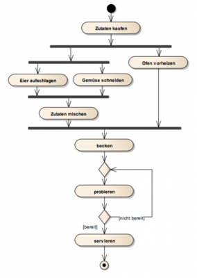
Das folgende Aktivitätsdiagramm beschreibt die Zubereitung einer Mahlzeit. Stimmen die folgenden Aussagen mit dem obigen Diagramm überein?
Answer
  • probieren muss direkt auf servieren folgen
  • Ofen vorheizen muss Zutaten mischen vorangehen.
  • Zutaten mischen erfolgt sobald Gemüse schneiden abgeschlossen ist.
  • Eier aufschlagen und Gemüse schneiden müssen zum gleichen Zeitpunkt abgeschlossen werden.
  • Keine der Aussagen/Antworten ist richtig.

Question 22

Question
Welche zwei wesentlichen Vorteile für das Requirements Engineering besitzen grafische Modelle (z.B. Use Case Modelle oder Zustandsdiagramme) gegenüber einer rein textuellen Spezifikation in natürlicher Sprache? (2 Antworten)
Answer
  • Ein Modell als Abbild der Realität enthält verdichtete Informationen und ist damit schneller zu erfassen.
  • Modelle sind besser prüfbar als natürliche Sprache, da sie einer formalisierten Syntax und Semantik folgen.
  • Modelle werden mit Werkzeugen erstellt, die ein Repository benutzen. Daher sind Modelle besser geeignet im Management von Anforderungen.
  • Modelle erlauben eine vollständige Beschreibung des geplanten Systems.
  • Aus Modellen kann über geeignete Werkzeuge Source Code erzeugt werden

Question 23

Question
Zu dem unten dargestellten Aktivitätsdiagramm sind die nachfolgenden Aussagen getroffen worden. Bewerten Sie pro Aussage, ob diese richtig oder falsch ist:
Answer
  • Die Reihenfolge von „Zieladresse eingeben“ und „GPS Koordinaten ermitteln“ ist beliebig.
  • Eine Route kann ohne die Abfrage von Verkehrsinformationen berechnet werden.
  • Eine Route kann nach der Abfrage von Verkehrsinformationen berechnet werden.
  • Der Wunsch nach dynamischer Routenführung kann durch das System ermittelt werden ohne zuvor die GPS Koordinaten ermitteln zu müssen.

Question 24

Question
Konzeptuelle Modelle müssen gewissen Prinzipien gerecht werden. Welche der folgenden Aussagen treffen auf die Begriffe Syntax und Semantik zu?
Answer
  • Die Syntax definiert die gültigen Kombinationen von Sprachkonstrukten einer Modellierungssprache.
  • Die Semantik definiert den Verwendungszweck einer Modellierungssprache.
  • Die Semantik ist die Grundlage für die Interpretation von konzeptuellen Modellen einer Modellierungssprache.
  • Die Syntax legt die verwendbaren Modellelemente einer Modellierungssprache fest.

Question 25

Question
Sie modellieren die Anforderungen an ein zukünftiges Verwaltungssystem für Universitäten. Die Schritte des Einschreibens (Immatrikulation) eines neuen Studenten an einer Universität soll modellbasiert dokumentiert werden. Welche zwei der folgenden Diagramme eignen sich dafür am besten? (2 Antworten)
Answer
  • Aktivitätsdiagramm
  • Laus-Ohl-Diagramm
  • Use-Case-Diagramm
  • Klassendiagramm
  • Datenflussdiagramm

Question 26

Question
Ein System wird durch verschiedene Perspektiven beschrieben. Was wird in der Funktionsperspektive beschrieben? (1 Antwort)
Answer
  • Statisch-strukturelle Nutzungs- und Abhängigkeitsbeziehungen
  • Struktur von Ein- und Ausgabedaten
  • Reaktionen des Systems auf interne Ereignisse
  • Portabilität des Systems
  • Transformation von Eingabedaten in Ausgabedaten

Question 27

Question
Um eine geeignete Basis für die nachgelagerten Entwicklungsschritte zu bilden, wird das Anforderungsdokument auf bestimmte Qualitätskriterien geprüft. Welche zwei der folgenden Qualitäten betreffen den Qualitätsaspekt „Inhalt“? (2 Antworten)
Answer
  • Verständlichkeit
  • Vollständigkeit
  • Umfang
  • Eindeutigkeit
  • Konsistenz

Question 28

Question
Welche der folgenden Prinzipien sind bei Inspektionen zu beachten und welche nicht?
Answer
  • Strikte Trennung der Rollen Moderator und Vorleser.
  • Individuelle Vorbereitung der Teilnehmer.
  • Strikte Einhaltung des definierten Inspektionsprozesses.
  • Trennung von Fehlersuche und Fehlerkorrektur.

Question 29

Question
Ein Unternehmen stellt Zulieferteile für die Automobilindustrie her. Die Geschäftsleitung hat beschlossen, den Produktkatalog des Unternehmens auf dem Web verfügbar zu machen und die Möglichkeit zur direkten elektronischen Bestellung über das Web zu schaffen. Diese Möglichkeit wurde insbesondere von einem wichtigen Großkunden gewünscht. Das Unternehmen hat ein entsprechendes Entwicklungsprojekt gestartet. Soeben ist die Anforderungsspezifikation fertig gestellt worden. Die Projektleiterin will die Spezifikation prüfen lassen, dazu möchte sie ein Walkthrough durchführen. Als Gutachter bestimmt sie vier Mitarbeiterinnen und Mitarbeiter der Testabteilung, die nicht an der Erstellung der Spezifikation mitgearbeitet haben. Nehmen Sie Stellung zu den Entscheidungen der Projektleiterin, indem Sie ankreuzen, welche geeignet oder nicht geeignet sind.
Answer
  • Ein Dokumenten-Walkthrough ist in dieser Situation ein geeignetes Prüfverfahren.
  • Im Anschluss an das Dokumenten-Walkthrough ist ein Walkthrough durch den User-Interface-Prototyp aus einer Machbarkeitsstudie vorgesehen.
  • Der gewählte Zeitpunkt für die Prüfung ist gut.
  • Es ist in der gegebenen Situation sinnvoll, dass die Projektleiterin keine Vertreter des Großkunden zum Review beizieht.

Question 30

Question
Ein Stakeholder fordert für ein international einzusetzendes Navigationssystem nur eine weibliche Stimme für die Sprachausgabe. Für einen anderen Stakeholder ist dies diskriminierend; er fordert zusätzlich eine männliche Stimme. Welcher der folgenden Konflikttypen beschreibt diesen Konflikt am besten? (1 Antwort)
Answer
  • Interessenkonflikt
  • Wertekonflikt
  • Beziehungskonflikt
  • Strukturkonflikt

Question 31

Question
Warum werden statt einer Sicht, die alle Anforderungen und Attribute anzeigt, verschiedene Sichten auf Teile der Anforderungen verwendet? Welche der folgenden Aussagen sind richtig und welche sind falsch? (3 Antworten)
Answer
  • Um zu gewährleisten, dass mehrere Leute gleichzeitig an einer Spezifikation arbeiten können.
  • Zur Unterstützung des Review-Prozesses werden zusammen gehörende Anforderungen gruppiert.
  • Für eine bestimmte Perspektive muss nicht das gesamte Dokument gelesen werden.
  • Um Anforderungen unsichtbar zu machen, für die bestimmte Stakeholder keine Leserechte haben sollen.

Question 32

Question
Mit der Verfolgbarkeit von Anforderungen erreicht man unterschiedliche Ziele. Geben Sie die einzige falsche Aussage an. (1 Antwort)
Answer
  • Verfolgbarkeit vereinfacht den Nachweis der Umsetzung.
  • Verfolgbarkeit vereinfacht den Export aus einem Anforderungsmanagement-Werkzeug.
  • Verfolgbarkeit vereinfacht die Auswirkungsanalyse.
  • Verfolgbarkeit vereinfacht das Auffinden des Ursprungs einer Anforderung.

Question 33

Question
Zusätzliche Informationen zu Anforderungen werden mit Hilfe von Attributen verwaltet. Ein Beispiel für zusätzliche Information von Anforderungen stellt eine eindeutige Identifikation dar. Welche der folgenden Aussagen über den Zweck einer eindeutigen Identifikation für Anforderungen sind richtig und welche sind falsch? „Eine Identifikation für Anforderungen ist hilfreich... (3 Antworten)
Answer
  • ... um den Gesamtumfang der Spezifikation abschätzen zu können.
  • ... um Nachvollziehbarkeit zu anderen Entwicklungsartefakten herzustellen.
  • ... um Referenzen zu anderen Anforderungen herzustellen.
  • ... um eine eindeutige Kommunikationsgrundlage zu haben.

Question 34

Question
Sie sollen als Anforderungsingenieur in einem Unternehmen ein Werkzeug zur Verwaltung von Anforderungen auswählen. Welche der folgenden Aussagen sind in diesem Zusammenhang richtig und welche sind falsch?
Answer
  • Die Auswahl eines Werkzeuges wird auch durch die Werkzeugkette (z. B. Konfigurationsmanagement) bestimmt, in der das Werkzeug genutzt werden soll.
  • Die Auswahl eines Werkzeuges wird im Wesentlichen durch die Flexibilität der definierbaren Attribute bestimmt.
  • Die Auswahl eines Werkzeuges sollte den Nutzern des Werkzeuges überlassen werden.
  • Das Werkzeug muss die im eingesetzten RE-Prozess geforderten Artefakte unterstützen.

Question 35

Question
Je später ein Fehler in den Anforderungen im Verlauf des Entwicklungsprojektes behoben wird, umso niedriger sind die damit verbundenen Kosten. Ist diese Aussage richtig oder falsch? (1 Antwort)
Answer
  • Richtig.
  • Falsch.

Question 36

Question
Welche der folgenden Aussagen über Stakeholder sind richtig? (2 Antworten)
Answer
  • Ein Stakeholder ist kein Projektbetroffener.
  • Ein Stakeholder kann keine juristische Person sein.
  • Ein Stakeholder kann eine natürliche Person sein.
  • Ein Stakeholder eines Systems ist eine Person oder Organisation, die (direkt oder indirekt) Einfluss auf die Anforderungen des betrachteten Systems hat.

Question 37

Question
Was sind die Haupttätigkeiten des Requirements Engineering? (4 Antworten)
Answer
  • Vermitteln
  • Erfinden
  • Dokumentieren
  • Prüfen und abstimmen
  • Verwerfen
  • Auslosen
  • Verwalten
  • Notieren
  • Ermitteln

Question 38

Question
Welche Aussagen stimmen? (1 Antwort)
Answer
  • In schwer- und leichtgewichtigen Vorgehensmodellen wird versucht, alle Anforderungen in einer Projektphase vollständig zu erheben, bevor die ersten Entwurfs- und Realisierungsentscheidungen getroffen werden.
  • In schwergewichtigen Vorgehensmodellen wird versucht, alle Anforderungen in einer Projektphase vollständig zu erheben, bevor die ersten Entwurfs- und Realisierungsentscheidungen getroffen werden. In leichtgewichtigen Vorgehensmodellen werden die benötigten Anforderungen dagegen erst ermittelt, wenn sie implementiert werden sollen.
  • In schwergewichtigen Vorgehensmodellen werden die benötigten Anforderungen erst ermittelt, wenn sie implementiert werden sollen. In leichtgewichtigen Vorgehensmodellen wird versucht, alle Anforderungen in einer Projektphase vollständig zu erheben, bevor die ersten Entwurfs- und Realisierungsentscheidungen getroffen werden.
  • In schwer- und leichtgewichtigen Vorgehensmodellen werden die benötigten Anforderungen erst ermittelt, wenn sie implementiert werden sollen.

Question 39

Question
Wie viele Fähigkeiten sind für einen Requirements Engineer notwendig?
Answer
  • 1
  • 5
  • 7
  • 9
  • 3

Question 40

Question
Welche Begriffe sind keine der sieben notwendigen Fähigkeiten eines Requirements Engineer? (4 Antworten)
Answer
  • Konfliktlösungsfähigkeit und Moderationsfähigkeit
  • Selbstbewusstsein
  • Analytisches Denken
  • Emphatie
  • Überzeugungsfähigkeit
  • Kommunikationsfähigkeit
  • Nachdenklichkeit
  • Zurückhaltung
  • Verständlichkeit
  • Überschaubarkeit

Question 41

Question
Welche Aussage stimmt? (1 Antwort)
Answer
  • Funktionale Anforderung ist eine andere Bezeichnung für Qualitätsanforderung.
  • Randbedingung ist eine andere Bezeichnung für Qualitätsanforderung.
  • Nichtfunktionale Anforderung ist eine andere Bezeichnung für Qualitätsanforderung.
  • Keine der Aussagen stimmt.

Question 42

Question
Welche Definition bezüglich einer Randbedingung ist richtig? (1 Antwort)
Answer
  • Eine Randbedingung ist eine Anforderung, die den Lösungsraum jenseits dessen halbiert, was notwendig ist, um die funktionalen Anforderungen und die Qualitätsanforderungen zu erfüllen.
  • Eine Randbedingung ist eine Anforderung, die den Lösungsraum jenseits dessen einschränkt, was notwendig ist, um die funktionalen Anforderungen und die Qualitätsanforderungen zu erfüllen.
  • Eine Randbedingung ist eine Anforderung, die den Lösungsraum jenseits dessen erweitert, was notwendig ist, um die funktionalen Anforderungen und die Qualitätsanforderungen zu erfüllen.
  • Eine Randbedingung ist eine Anforderung, die den Lösungsraum jenseits dessen einschränkt, was notwendig ist, um die funktionalen Anforderungen und die Randbedingungen zu erfüllen.

Question 43

Question
Welche Definition bezüglich Qualitätsanforderung ist richtig? (1 Antwort)
Answer
  • Eine Qualitätsanforderung ist eine Anforderung, die sich auf ein Qualitätsmerkmal bezieht, das nicht durch Randbedingungen abgedeckt wird.
  • Eine Qualitätsanforderung ist eine Anforderung, die sich auf ein Qualitätsmerkmal bezieht, das durch funktionale Anforderungen abgedeckt wird.
  • Eine Qualitätsanforderung ist eine Anforderung, die sich auf ein Qualitätsmerkmal bezieht, das durch Randbedingungen abgedeckt wird.
  • Eine Qualitätsanforderung ist eine Anforderung, die sich auf ein Qualitätsmerkmal bezieht, das nicht durch funktionale Anforderungen abgedeckt wird.

Question 44

Question
Welche Definition bezüglich funktionale Anforderung ist richtig? (1 Antwort)
Answer
  • Eine funktionale Anforderung ist eine Anforderung bezüglich des Ergebnisses eines Verhaltens, das von einer Funktion des Systems bereitgestellt wird.
  • Eine funktionale Anforderung ist eine Anforderung bezüglich des Verhaltens auf ein Ergebnis, das von einer Fehlfunktion des Systems bereitgestellt wird.
  • Eine funktionale Anforderung ist eine Anforderung bezüglich des Ergebnisses eines Verhaltens, das von einer Fehlfunktion des Systems bereitgestellt wird.
  • Eine funktionale Anforderung ist eine Anforderung bezüglich des Verhaltens auf ein Ergebnis, das von einer Funktion des Systems bereitgestellt wird.

Question 45

Question
Was sind typische Kategorien für Qualitätsanforderungen? (1 Antwort)
Answer
  • Performanz, Sicherheit, Zuverlässigkeit, Benutzbarkeit, Änderbarkeit (Wartbarkeit), Übertragbarkeit
  • Anpassbarkeit, Performanz, Sicherheit, Benutzbarkeit, Änderbarkeit (Wartbarkeit), Übertragbarkeit
  • Änderbarkeit, Verbindlichkeit, Sicherheit, Übertragbarkeit, Performanz
  • Performanz, Sicherheit, Zuverlässigkeit, Benutzbarkeit, Verfügbarkeit, Änderbarkeit (Wartbarkeit), Übertragbarkeit

Question 46

Question
Welche Definition bezüglich Systemkontext ist richtig? (1 Antwort)
Answer
  • Der Systemkontext ist der Umgebungsumfang, der für die Definition und das Verständnis der Anforderungen der betrachteten Umgebung relevant ist.
  • Der Systemkontext ist der Systemumfang, der für die Definition und das Verständnis der Anforderungen des betrachteten Systems relevant ist.
  • Der Systemkontext ist der Teil des Systems einer Umgebung, der für die Definition und das Verständnis der Anforderungen der betrachteten Umgebung relevant ist.
  • Der Systemkontext ist der Teil der Umgebung eines Systems, der für die Definition und das Verständnis der Anforderungen des betrachteten Systems relevant ist.

Question 47

Question
Was gehört zu den möglichen Typen von Aspekten im Systemkontext?
Answer
  • Systeme im Betrieb (andere technische Systeme oder Hardware)
  • Ereignisse (technisch oder physikalisch)
  • Prozesse (technische oder physikalisch, Geschäftsprozesse)
  • Personen (Stakeholder oder Stakeholdergruppen)
  • Dokumente (z. B. Gesetzte, Standards, Systemdokumentationen)

Question 48

Question
Zwischen welchen Abgrenzungsprozessen wird bei der Systemkontextabgrenzung unterschieden? (2 Antworten)
Answer
  • Prozessabgrenzung
  • Umgebungsabgrenzung
  • Kontextabgrenzung
  • Systemabgrenzung
  • Schnittstellenabgrenzung

Question 49

Question
Welche Definition bezüglich Systemgrenze ist richtig? (1 Antwort)
Answer
  • Die Systemgrenze separiert das geplante System von seiner Umgebung. Sie grenzt den im Rahmen des Entwicklungsprozesses gestaltbaren und veränderbaren Teil der Realität von Aspekten in der Umgebung ab, die durch den Entwicklungsprozess nicht verändert werden können.
  • Die Systemgrenze separiert das geplante System von seinem Kontext. Sie grenzt den im Rahmen des Entwicklungsprozesses gestaltbaren und veränderbaren Teil der Realität von Aspekten in dem Kontext ab, die durch den Entwicklungsprozess nicht verändert werden können.
  • Die Systemgrenze separiert die geplante Umgebung von seinem Kontext. Sie grenzt den im Rahmen des Entwicklungsprozesses gestaltbaren und veränderbaren Teil der Realität von Aspekten im Kontext ab, die durch den Entwicklungsprozess nicht verändert werden können.
  • Die Systemgrenze separiert den geplanten Kontext von seinem System. Sie grenzt den im Rahmen des Entwicklungsprozesses gestaltbaren und veränderbaren Teil der Realität von Aspekten in der Umgebung ab, die durch den Entwicklungsprozess nicht verändert werden können.

Question 50

Question
Welche Aussagen zu Quellen und Senken stimmen? (1 Antwort)
Answer
  • Quellen und Senken liefern Eingaben für das System.
  • Senken und Quellen erhalten Ausgaben vom System.
  • Quellen liefern Eingaben für das System. Senken erhalten Ausgaben vom System.
  • Quellen enthalten Ausgaben vom System. Senken liefern Eingaben für das System.

Question 51

Question
Was sind mögliche Quellen und Senken eines Systems? (2 Antworten)
Answer
  • Existierende Systeme (technische oder nicht technische Systeme)
  • Stakeholder(gruppen)
  • Testkonzept
  • Anforderungsspezifikation

Question 52

Question
Wann ist die Systemgrenze häufig präzise festgelegt? (1 Antwort)
Answer
  • Gegen Ende des Requirements-Engineering-Prozesses.
  • Während des Testens.
  • Am Anfang des Requirements-Engineering-Prozess.
  • Während des Requirements-Engineering-Prozess.

Question 53

Question
Welche Definition bezüglich Kontextgrenze ist richtig? (1 Antwort)
Answer
  • Die Kontextgrenze separiert den relevanten Teil der Umgebung eines geplanten Systems vom irrelevanten Teil, d.h. dem Teil der Umgebung, der einen Einfluss auf das geplante System und damit auch keinen Einfluss auf die Anforderungen dieses Systems hat.
  • Die Kontextgrenze separiert den relevanten Teil des Kontextes eines geplanten Systems vom irrelevanten Teil, d.h. dem Teil der Umgebung, der einen Einfluss auf das geplante System und damit auch keinen Einfluss auf die Anforderungen dieses Systems hat.
  • Die Kontextgrenze separiert den relevanten Teil des Kontextes eines geplanten Systems vom irrelevanten Teil, d.h. dem Teil der Umgebung, der keinen Einfluss auf das geplante System und damit auch keinen Einfluss auf die Anforderungen dieses Systems hat.
  • Die Kontextgrenze separiert den relevanten Teil der Umgebung eines geplanten Systems vom irrelevanten Teil, d.h. dem Teil der Umgebung, der keinen Einfluss auf das geplante System und damit auch keinen Einfluss auf die Anforderungen dieses Systems hat.

Question 54

Question
Welche Grauzonen existieren? (2 Antworten)
Answer
  • Grauzone der Stakeholderabgrenzung
  • Grauzone der Prozessabgrenzung
  • Grauzone der Umgebungsabgrenzung
  • Grauzone der Kontextabgrenzung
  • Grauzone der Systemabgrenzung

Question 55

Question
Zwischen welchen Arten von Anforderungsquellen wird unterschieden? (3 Antworten)
Answer
  • System außer Betrieb
  • Stakeholder
  • Systeme in Betrieb
  • Dokumente

Question 56

Question
Welche Auswirkung haben unberücksichtigte/nicht-identifizierte Stakeholder? (1 Antwort)
Answer
  • Es werden (einige) Anforderungen nicht erkannt.
  • Es werden alle Anforderungen erkannt.
  • Es wird keine Anforderung erkannt.
  • Keine Auswirkung.

Question 57

Question
Was ist ein Hilfsmittel zur Identifikation von Stakeholdern? (1 Antwort)
Answer
  • Auslosung
  • Fragebogen
  • Checkliste
  • Umfrage

Question 58

Question
Eine inhaltlich unvollständige oder zeitlich zu spät vervollständigte Stakeholderliste führt dazu... (3 Antworten)
Answer
  • ... dass das Projektziel verfehlt wird.
  • ... dass wichtigte Aspekte des Systems unentdeckt bleiben.
  • ... dass wichtige Aspekte des Systems entdeckt werden.
  • ... dass durch spätere Anpassungen signifikante Mehrkosten anfallen.
  • ... dass durch frühe Anpassungen signifikant Kosten eingespart werden.
  • ... dass das Projektziel erreicht wird.

Question 59

Question
Was sind die Rechte und Pflichten eines Requirements Engineer? (6 Antworten)
Answer
  • ermgölicht es den Stakeholdern, Eigenschaften zu fordern, die das System einfach und benutzerfreundlicher machen.
  • entscheidet alles selbstständig.
  • arbeitet sich in das Fachgebiet gründlich ein.
  • präsentiert seine Ideen und Alternativen und deren Realisierung.
  • spricht die Sprache der Stakeholder.
  • übt Kritik an den Stakeholdern.
  • versucht alles möglicht schnell fertig zu stellen.
  • hat als einziger das Sagen.
  • erstellt ein Anforderungsdokument.
  • pflegt einen respektvollen Umfang mit den Stakeholdern

Question 60

Question
Was sind die Rechte und Pflichten eines Stakeholder? (7 Antworten)
Answer
  • mischt sich überall ein.
  • kommuniziert unverzüglich Änderungen in den Anforderungen.
  • erstellt das Pflichtenheft.
  • respektiert die Einschätzung der Kosten und Machbarkeit des Requirements Engineer.
  • trifft Entscheidungen zeitgerecht.
  • führt den Requirements Engineer in das Fachgebiet ein.
  • befolgt den vorgegebenen Änderungsprozess.
  • versorgt den Requirements Engineer mit Anforderungen.
  • entscheidet über Qualität der Anforderungsspezifikation.
  • formuliert die Anforderungen zielgerecht und gewissenhaft.

Question 61

Question
Was sind die Rechte und Pflichten eines Stakeholder? (3 Antworten)
Answer
  • stellt sich über alle anderen.
  • priorisiert die Anforderungen,
  • respektiert das vorgegebene Requirements Engineering.
Show full summary Hide full summary

Similar

Botanik und Wachstumsfaktore
Marcel Keller
Deutschland (1949-heute)
max.grassl
MEKO WS 18/19
max knoll
Die Zelle
Tahir Celikkol
A2 Wechselpräpositionen
Anna Kania
Genetik Quiz
Laura Overhoff
ExamTime Erste Schritte
JohannesK
Deutsch Abitur 2016: Der Prozess
Lena S.
Nathan der Weise Quiz
Laura Overhoff
Das GoConqr Quiz-Tool
Laura Overhoff
Altenpflege Prüfungsfragen
anna.grillborzer0656