|
|
Created by Elisabeth Reichstamm
over 8 years ago
|
|
| Question | Answer |
| .) Wozu dienen Organisationsmodelle? | Die Organisation und Führung von Beherbergungsbetrieben orientiert sich grundsätzlich an 2 Systemen. Damit in einem Hotel die Abläufe reibungslos funktionieren, ist es notwendig, ein klares Organisationssystem zu haben. Die Verantwortungen, Weisungsgebundenheite sowie Weisungsbefugnisse müssen klar dargetellt werden. Die Arbeitsbereiche für jeden Mitarbeiter müssen klar definiert sein. |
| .) Welche 2 wichtigen Organisationsmodelle gibt es? | Das "europäische System" und das "amerikanische System" für Kettenhotels |
| .) Erklären Sie anhand des "amerikanischen Systems" das Organisationsmodell eines Hotels (Abteilungen, Verantwortungsbereich, Jobs) | |
| .) Zähle alle Jobs auf die es beim amerikanischen Organisationsmodell gibt! | -) Frontofficemangager /Empfangschef/Rezeptionschef -) Assistent Frontoffice Manager: In Mittelbetrieben der Senior Room Clerk (Chief Receptionist) -) Guest Relation Manager (früher Assistant Manager): Erste Ansprechsperson für Gästewünsche, Beschwerden etc. -) Night Manager: Manager on Duty in der Nacht -) Chief Receptionist: für das Frontoffice verantwortlich -) Receptionist (früher: Room Clerk) -) Shiftleader: Senior Room Clerk; ist für die jeweilige Schicht im Frontoffice verantwortlich -) Reservation Manager: ist für die Reservierungsabteilung verantwortlich -) Chief Concierge: Ist verantwortlich fpr Schlüssel, Post Gepäck und Informationsdienste -) Concierge: Portier -) Night Audit: Nachtportier -) Bellcaptain: für den Gepäcktransport verantwortlich -) Porter: Gepäckträger, Lohndiener -) Bellboy: Page -) Doorman: Türsteher -) Driver: Fahrer |
| .) Welche Abteilungen befinden sich im Bereich "Operation"? | Rooms Division mit Frontoffice und Hauskeepingdepartment und Food & Beverage. Rooms Division sind Frontoffice und Housekeepingdepartment zugeordnet. Verantwortlicher Leiter ist der Room- Division- Manager. In Großbetrieben werden die Aufgabenbereiche im Frontoffice unterteilt in Arbeiten, die direkt an der Rezeption erledigt werden (Frontofficebereich) und in Arbeiten die nicht in direktem Gästekontakt geschehen (Backofficebereich). Die Telefonzentrale wird auch dem Frontoffice zugeschrieben. |
| .) Was ist ein Rooms-Division-Manager und welche sind seine Aufgaben? | Der Rooms-Division-Manager ist für den reibungslosen Ablauf im gesamten Rooms-Division-Bereich zuständig und muss für eine optimale Auslastung des Hotels sorgen, das Reisebüro-, Gruppen- und Individualgeschäft koordinieren sowie ein geordnetes Berichtswesen in seinem Bereich führen. Der RDM ist verantwortlich für die Bereiche Empfang inkl. Telefonzentrale, Guest Relation, Business Center, Portiers und Nachtdienst sowie Housekeeping ggf. Wäscherei und Reservierung & Technik. In allen diesen Bereichen sorgt der RDM für reibungslose Arbeitsabläufe und stellt die Einhaltung der Standards sicher. Mit der Verkaufsabteilung besteht eine enge Zusammenarbeit. Für seine Abteilung erstellt der RDM das Budget. Er ist für die Organisation der Abteilungstrainings verantwortlich, erstellt die Abteilungsbudgets und koordiniert die Dienst- und Urlaubsplanung. Bei der Auswahl neuer Mitarbeiter für seinen Verantwortungsbereich wirkt der RDM entscheidend mit; Beurteilungsgespräche werden durch ihn geführt. |
| .) Was ist der Unterschied zwischen RMD und FO-Manager? | Im Gegensatz zum Front Office Manager ist der RDM allen Mitarbeitern in den Abteilungen Empfang inkl. Telefonzentrale, Guest Relation, Business Center, Portiers und Nachtdienst sowie Housekeeping ggf. Wäscherei und Reservierung & Technik. überstellt. Er berichtet direkt an den Direktor. FO- Manager: NUR Rezeption! |
| .) Was sind die Voraussetzungen, um RMD Manager zu werden? | Um die Position des RDM einzunehmen, die es hauptsächlich in großen Konzernhotels gibt, sind verschiedene Voraussetzungen zu erfüllen. Einige davon sind: International Erfahrungen, vorangegangene Tätigkeit als Führungskraft, z.B. als Front Office Manager oder Executive Housekeeper mit entsprechender Führungserfahrung, Fremdsprachenkenntnisse, sehr gute EDV-Kenntnisse etc. |
| .) Welche Mitarbeiter sind dem Rooms-Division-Manager unterstellt? | Allen Mitarbeitern der Bereiche Empfang inkl. Telefonzentrale, Guest Relation, Business Center, Portiers und Nachtdienst sowie Housekeeping ggf. Wäscherei und Reservierung & Technik. |
| .) Wie schaut es mit die Arbeitszeiten des RDM (Room- Devision Managers) aus? | Die Arbeitszeiten erfordern vom RDM Flexibilität: In Abhängigkeit vom Arbeitsvolumen und Belegung sind Früh- und Spätschichten Standard. Der RDM wird als Duty-Manager eingesetzt |
| .) Beschreiben Sie Job und Aufgaben eines Managers on Duty. | So wird der diensthabende Manager genannt. Er vertritt den General Manager, wenn dieser nicht im Haus ist. Diese Position kann wandern; er löst Probleme und trägt die Verantwortung für diese. |
| .) Erklären Sie anhand des "europäischen Systems" das Organisationsmodell eines Hotels "Abteilungen, Verantwortungsbereiche) | |
| .) Woher kommt das europäische Organisationsmodell und wo wird es verwendet? | Das Europäische System wurde im 19.JH von Cäsar Ritz in Paris für die individuelle Betreuung von Gästen entwickelt. Es kommt in Betrieben verschiedenster Größenordnung zur Anwendung, aber vor allem in kleineren Betrieben. In Österreich hat es in Familienbetrieben Tradition. |
| .) Wer brachte das "europäische System" nach Europa? | Es wurde von Cäsar Ritz im 19.Jh in Paris entwickelt für die individuelle Betreuung von Gästen. |
| .) Welche Bereiche sind der Beherbergungsabteilung zugeordnet? | Rezeption / Halle / Etage (Housekeeping - Reinigung, Wäsche, Einkauf, Dekoration) |
| .) Wieso ist der Rezeptionsbereich so wichtig für den Gast? | Ist der Ort des ersten Kontaktes mit den Gästen, hier entscheiden sich viele wesentliche Details für den gesamten Aufenthalt: "Augenblicke der Wahrheit" |
| .) Definieren Sie die Bereiche Front Office und Back Office | Front Office (FO): Rezeption, Kassa, Telefonzentrale, Portierloge, Aufenthaltsbereich - in größeren Hotels getrennte Bereiche Back Office (dahinter): liegende Büroräume, Reservierung, Buchhaltung, Direktion |
| .) Nennen Sie die wichtigsten Aufgaben eines Rezeptionschefs! | Viele Häuser entscheiden sich bei den Positionsbezeichnungen generell für englisch-sprachige Titel. So entspricht die Position eines Empfangschefs oftmals der eines Front Office Managers. Je nach Hierarchie und Struktur eines Hotels kann es aber auch sein, dass ein Empfangsleiter auch für die Reservierungsabteilung verantwortlich ist, in der es dann keinen Reservierungsleiter mehr gibt, sondern nur noch Reservierungsmitarbeiter; dies trifft allerdings dann bei eher kleineren Häusern zu. |
| .) Nennen Sie die wichtigesten Aufgaben eines Rezeptionisten! | Die klassische Einstiegsposition am Empfang - nach einer erfolgreich abgeschlossenen Ausbildung - ist die des Receptionist. In dieser Position unterstützt man die Schichtführer, ist direkter Ansprechpartner für den Gast und kann umfangreiche Informationen zu den Leistungen des Hotels geben. Je nach Kategorie und Standard des Hauses, begleitet man anreisende Gäste auf ihr Zimmer und erklärt hier die Funktionen (Minibar, Licht, Fernseher, Safe etc.) oder nimmt auch Concierge-Aufgaben wahr (z.B. Restaurant-Empfehlungen aussprechen, Wegbeschreibungen geben, Theaterkarten organisieren). Die Empfangssekretäre erlernen den Umgang mit der hoteltypischen Software -sofern nicht bereits während der Ausbildung geschehen- indem sie für das Verbuchen der Leistungen auf die Konten der Gäste zuständig sind. Auch für den Check-in und out sind Rezeptionisten verantwortlich. Die Arbeitszeiten eines Receptionists sind meistens in Früh- (6.00 bis 15.00 Uhr), Mittel-oder Spätschicht (15.00 bis 23.30 Uhr) geteilt und erfordern daher viel Flexibilität. |
| .) Was ist ein Reservierungsleiter und was sind seine Aufgaben? | Die Position eines Reservierungsleiters, die oftmals auf derselben Hierarchiestufe anzusiedeln ist, wie die des Front Office Managers, wird gern auch als Reservations Manager bezeichnet. Aufgaben: Rezeption, Kassa, Telefonzentrale, Portierloge, Aufenthaltsbereich - in größeren Hotels getrennte Bereiche. Führung des Teams der Rezeption. |
| .) Was ist ein Concierge? | Einen Portier/Concierge findet man meistens nur in den Häusern der Luxus-Kategorie. Als Mitglied des Empfangsteams unterstützt man natürlich in allen Abläufen in dieser Abteilung. Das Hauptaugenmerk liegt aber auf d er Betreuung der Gäste sowie Erfüllen der Gästewünsche. Als Concierge verfügt man über sehr gute Kenntnis des lokalen Marktes was die Kulturlandschaft (Theater, Konzerte, Ausstellungen etc.) anbelangt. Als Organisationstalent weiß ein Concierge immer, wo z.B. noch gefragte Theaterkarten zu bekommen sind oder wie ein Tisch in einem angesagten Restaurant reserviert werden kann. Man sollte sich mit internetbasierten Vorverkaufssystemen auskennen und auch am Telefon sehr verbindlich und versiert auftreten können. Concierges haben sich oft in der Vereinigung "Cles d'Or" zum Erfahrungsaustausch zusammen geschlossen. Von einem Concierge wird ein extrovertiertes Verhalten erwartet. Sie müssen aktiv auf Gäste zugehen können und dürfen keine Scheu haben! Auch in dieser Abteilung wird im Schichtdienst -auch am Wochenende -gearbeitet. Sehr gute Fremdsprachenkenntnisse |
| .) Was ist das Anforderungsprofil eines Rezeptionisten? (persönlich) | Freundlichkeit, Kontaktfreudigkeit, Kommunikationsfähigkeit, Kooperationsfähigkeit, Motivationsfähigkeit, Psychische und physische Belastbarkeit, Stressresistenz, Frustrationstoleranz, Verhandlungsgeschick, Zuverlässigkeit, Ehrlichkeit, Gästeorientierung, Flexibilität, Entscheidungsfreude, Risikobereitschaft, Verschwiegenheit, Diskretion, Taktgefühl, Kritikfähigkeit, Gepflegtes Äußeres |
| .) Was ist das Anforderungsprofil eines Rezeptionisten? (leistungsbezogen) | Fremdsprachenkenntnisse, sprachliche und soziale Kompetenzen, Kontrollfähigkeit: Wirtschaftliche, organisatoriche und kaufmännische Fähigkeiten, Kenntnisse in facheinschlägiger elektronischer Daten- und Textverarbeitung, Affinität zu technischen Geräten wie Smartphones und Tablets |
| .) Welche FACHLICHEN Kompetenzen muss ein Rezeptionist haben? | Produktkenntnisse des Hotelangebotes (Zimmer, Bar, Restaurant, Wellnessangebote, Packages, Preise,...), betriebsinterne Kenntnisse, Gute Erkenntnisse der näheren Umgebung, bei Empfangschefin: Führungskompetenz |
| .) Was ist ein Logbuch/Rezeptionsübergabebuch? | enthält über den Rezeptionsdienst hinausgehende Infos für Kollegen (NICHT für Gäste einsehbar) |
| .) Was bedeutet Zimmerzuteilung? | Zuteilung der richtigen Kategorie für Reservierungen --> erfordert Produktkenntnisse |
| .) Was ist eine Zimmerkarte? | Trägermaterial auf der die Infos stehen; Name des Gastes, Zimmernummer; eventuelle Funktionen der Geräte die sich im Zimmer befinden (kann auch eine Hülle sein in der sich die Keycard befindet) |
| .) Was ist eine Key-Karte? | elektronische Zimmerkarte mit der man Zugriff aufs Zimmer hat |
| .) Was bedeutet "Debitoren"? | Schuldner; Leistung wurde auf Kredit bezogen; Begriff wird meist im Plural verwendet; steht auch für offene Rechnungen |
| .) Was bedeutet Auslastung? | belegte Zimmer im Hotel zum angegebenen Zeitpunkt |
| .) Was ist ein Tagesabschluss? | Zusammenfassung aller Buchungen eines Tages; wird in der Nacht meist automatisch im Frontoffice Programm durchgeführt |
| .) Was ist ein Forecast? | Buchugsvorschau |
| .) Was ist ein Hoteljournal? | Tagesabschluss der händisch gemacht wird; kein elektronisches System; was wird/wurde bezahlt und ob/wo es noch offene Salden gibt |
| .) Wie ist der Ablauf eines Gästekontaktes bzw. -aufenthalts- von der Anfrage bis zur History - zu beschreiben? | Anfrage --> Angebot --> Reservierung --> Anreise Check In --> Gastkonto --> Abreise Check Out --> History in der Gästekartei |
| .) Welche Hausstati gibt es bei Zimmern bzw. Gastkonten? | Zimmer besetzt; Gratis-Zimmer; bleibender Gast (stay over); schmutzig (on change); nicht stören (do not disturb); Sleep-Out; Zechpreller (Skipper); frei und sauber (vacant &ready); Out of order; Gast ausgesperrt (lock out); Abreise morgen (due out); Abreise heute (check out); späte abreise (Late Check Out); frühe Anreise (Early Check In); express Check Out; express Check In |
| .) Was bedeutet occupied? | besetzt, Gast ist im Zimmer registriert und eingecheckt |
| .) Was bedeutet Complimentary Room? | gratis-Zimmer, vom Gast besetzt und steht ihm gratis zur Verfügung |
| .) Was ist ein Stayover? | Bleiber, Gast checkt heute nicht aus und bleibt noch mindestens eine Nacht |
| .) Was ist On-Change? | Schmutzig, Gast abgereist Zimmer aber noch nicht von Housekeeping gesäubert, daher darf noch niemand eingecheckt werden. |
| .) Erkläre "Do not disturb"! | DNB Gast möchte ungestört sein, Mitteilung über Telefon oder Türschild |
| .) Was ist ein "Sleep-Out"? | Gast im Hotel eingecheckt hat aber die Nacht nicht dort verbracht |
| .) Was ist ein "Skipper"? | Zechpreller, Gast hat Hotel verlassen aber seine Rechnung nicht bezahlt |
| .) Was ist ein "Sleeper"? | Gast ist abgereist hat bezahlt aber wurde nicht ausgecheckt weil im Front Office System der Room status nicht geändert wurde, daher erscheint er als nicht abgereist. |
| .) Was bedeutet "Vacant and ready"? | frei und sauber, fertig für einen neuen Check In |
| .) Was bedeutet "Out-of-Order" | OO Zimmer aus Verfügbarkeit genommen zB. Grundputz, Reparaturen, Instandhaltung, Energieeinsparung, Betriebsferien,... |
| .) Was bedeutet "Lock-Out"? | Gast ausgesperrt. Nur nach Rücksprache und Klärung mit der Rezeption/Management kann der Gast wieder ins Zimmer eintreten. Stubenfrauen dürfen nicht von sich aus öffnen. |
| .) Was bedeutet "Due-Out"? | Abreise morgen, Zimmer wird am darauffolgenden Tag frei |
| .) Was ist ein Check-Out? | Abreise heute, Gast bezahlt, gibt Zimmerschlüssel ab und verlässt das Hotel |
| .) Was ist ein Late-Check-Out? | Gast darf nach der allgemeinen Check-Out Zeit (meistens 12:00) noch für eine klar bestimmte Zeit das Zimmer nützen. Zusatzkosten können anfallen, wird vom Hotel entschieden. |
| .) Erkläre "Early-Check-In"? | Gast möchte das Zimmer vorher beziehen (normal nach 14:00). Ob hierfür Kosten anfallen und exakte Uhrzeit des CI hängt von Hotel ab. |
| .) Was ist ein "Express-Check-Out"? | sehr schneller CO ohne viele Formalitäten, oft Stammgäste. Häufig Abrechnung über Kreditkarte, vor Check müssen alle Zahlungsmodalitäten geklärt sein. Wird grossteils bei Stammgästen gemacht. |
| .) Was ist ein "Express-Check-In"? | sehr schneller CI ohne viele Formalitäten, oft Stammgäste oder vorheriger Anmeldung durch die Reservierungsabteilung. Alle Buchungs- und Zahlungsdetails sind vorab geklärt worden. |
| .) Welche Zimmertypen und Zimmerkategorien gibt es? | Einzelzimmer, Doppelzimmer, Dreibettzimmer, Vierbettzimmer, Junior Suite, Double, Double, Suite, Studio; |
| .) Definition von EZ | Einzelzimmer/Single Room: Einzelzimmer für 1Person mit 1 oder mehr Betten |
| .) Definition von DZ | Doppelzimmer/Double Room: Doppelzimmer für 2 Personen mit 1 oder mehr Betten |
| .) Definition von Twin | Doppelzimmer mit 2 Einzelbetten |
| .) Was ist ein Dreibettzimmer? | Triple Room: Dreibettzimmer für 3 Personen mit 2 oder mehr Betten |
| .) Was ist ein Vierbettzimmer? | 4 Bedroom: Zimmer für 4 Personen mit 2 oder mehr Betten |
| .) Erkläre "King-Size" | sehr großes Doppelbett 200x200 cm |
| .) Erkläre "Queen-Size" | großes Doppelbett 180x200 cm |
| .) Was ist "Double-Double"? | Vierbettzimmer mit 2 Doppelbetten (Queen oder King) |
| .) Was ist eine Junior-Suite? | Großes Zimmer, Bett und Sitzecke/Wohnbereich vom Schlafbereich optisch getrennt |
| .) Was ist ein "Studio"? | großer Raum, Bett Sitzecke und Sofa/Couch die zu Bett ausgezogen werden kann |
| .) Was ist eine Suite? | 2 oder mehr Zimmer - Wohnbereich der mit 1 oder mehr Schlafzimmer verbunden ist |
| .) Was ist ein "Connecting-Room"? | Nebeneinanderliegende Zimmer mit Verbindungstüre (z.B Familien) |
| .) Was ist ein "Adjoining room"? | Zimmer die nebeneinander liegen, eine gemeinsame Wand haben |
| .) Was bedeutet "Double Single Use"? | Doppelzimmer, zur Einzelbenützung angeboten |
| .) .) Wie groß ist die Bettenmindestgröße (EZ und DZ) bei Hotels mit 1 bis 5 Sternen in Österreich? | Laut Kategorienkatalog der WKÖ: 1*und 2*: 90x190 cm EZ 160x190 cm DZ 3*: 90x190 cm EZ 180x190 cm DZ 4* und 5*: 90x200 cm EZ 180x200 cm DZ |
| .) Welche technische Ausstattung gibt es in der Rezeption? | Telefon; Fax; Kreditkarten-Terminal; PC-WLAN-Drucker; Software FOS; Brandmeldeanlage; Bürotechnik (Aktenvernichter); Suite Pads/Tablet für Gäste mit Hotelinfos; Kopierer/Scanner; usw. |
| .) Welche Hotelinfrastruktur gibt es? | wie das Hotel aufgebaut ist: Halle; Front/Back Office; Lobby; FnB Räume; Restaurant/Bars; Veranstaltungsräume; Toiletten; Pausenraum; Terrassen; Garagen; Aufenthaltsraum für Mitarbeiter; Hotelzimmer; Gänge; Lift; Treppen; Fluchtwege |
| .) Was ist eine Front Office Software und welchen Zweck erfüllt sie? | Das ist ein Software Programm mit dem alle Vorgänge von der Anfrage eine Gastes bis zur Nachbearbeitung nach dem Check Out elektronisch bearbeitet werden können. Die Bereiche Gästekartei, Reservierung, Buchung, Check In, Check Out, Berichte/Reports sowie andere Module (Wellnes, Bankett, Sales, etc.) decken den gesamten Gästezyklus ab. Bekannte Programme sind Fidelio (einzelne Hotels) Opera (Hotelketten) Protel, Hogatex, Gastrodat, Elite. |
| .) Welche Organisationsmittel gibt es an der Rezeption? | Gästeinformationen; Stadtpläne; Anreise/Abreise Listen; Gäste im Haus Listen; Hängeordner für Reservierungen; Manuals aller technischen Geräte; Digicardgerät; Telefon plus wichtigste Nummern; Nummern der Mitarbeiter; Dienstpläne; An-/Abreisemappen; im PC gut geordnete Favoriten |
| .) Welche Pläne und Hilfsmittel brauchen Sie an der Rezeption für Ihre tägliche Arbeit? | -)Prospekte und Broschüren: .) vom Hotel .) von der Stadt/Umgebung, Stadtplan .) Fahrpläne .) Informationen über Sportmöglichkeiten -) Preislisten: Übernachtun und Allgemeine Geschäftsbedingungen AGB .)Restaurant Menü-/Bar-/Speisekarten .) Sehenswürdigkeiten, Rundfahrten, Unterhaltungsprogramme, Transportunternehmen,... |
| .) Wozu dient ein Reservierungsplan? | händischer Zimmerplan bei Hotels ohne elektronischen FO-System Reservierungen werden händisch eingezeichnet und wieder ausradiert bei Stornierungen (super Oldschool halt) |
| .) Was ist ein Zimmerplan? | Hier kann man nachschauen ob das Zimmer bereits sauber ist und wer in welchem Zimmer untergebracht wurde. |
| .) Was ist ein Reservierungsformular? | Das Formular das für die Reservierung ausgefüllt werden muss |
| .) Was ist ein Gästeblatt? | Wird vom Rezeptionisten ausgefüllt soweit es möglich ist. Vorname, Nachname, Staatsbürgerschaft, Geburtsdatum, Art und Nummer des Lichtbildausweises und Aufenthaltsdauer. Im Gästebuchblatt wird immer die Zimmernummer vermerkt und muss mit dem Hotelstempel versehen sein. |
| .) Was ist eine Gästekartei? | Alle wichtigen Informationen des Gastes, Zahlungsart, Adresse, etc. |
| .) Was ist ein Kontingent / Allotment? | vorab "verkaufte" Hotelzimmer, die Reisebüropartnern für deren Verkauf fix zur Verfügung stehen. Wenn diese Zimmer nicht benötigt werden, können Sie bis zu einem bestimmten Tag gratis storniert bzw. zurückgegeben werden, d.h. dieses Kontingent verfällt innerhalb der "Verfallsfrist / Release- Period" automatisch. |
| .) Erkläre Release Period / Verfallsfrist? | Verfallsfrist innerhalb derer das Kontingent automatisch verfällt. Bsp: bei einer Verfallsfrist von 5 Tagen verfällt das Zimmerkontingent des 10.März am 5.März, also 5 Tage vorher. Nach Verfall der noch nicht verkauften/gebuchten Kontingentzimmer können aus diesem Kontingent keine Zimmer mehr gebucht, sondern müssen neu angefragt werden. |
| .) Was ist eine Tentative / optionale Buchung? | Buchungen, die noch nicht fix sind, das sind Angebote bzw, Buchungen mit Optionsfristen |
| .) Was ist eine fixe Buchung? | definitive Buchung (mit Reservierungsbestätigung und Garantie) |
| .) Was ist eine Trace, bzw. Tracelist? | Informationsliste, Übergabeliste mit allen wichtigen Anweisungen für alle Anteilungen |
| .) Was ist ein "Sharer"? | jemand der sich mit jemandem ein Zimmer teilt, in dasselbe Zimmer nach/dazukommt und eine getrennte Rechnung will |
| .) Erkläre "Tageszimmer" | Gast der nicht über Nacht bleibt, zu einem günstigeren Preis vermietet |
| .) Was bedeutet "Smart-TV"? | Tv´s mit Computerzusatzfunktionen, Internet, Steuerung per Tablet etc. |
| .) Was ist eine Überbuchung? | Wenn der Beherbergungsbetrieb Buchungen angenommen hat und dann am Tag der Ankunft der Gäste kein Zimmer zur Verfügung steht. Gründe dafür sind: Kontingentzimmer, die entgegen den Erfahrungen und Erwartungen doch eingebucht wurden, kurzfristige Events, die die Anfrage erhöht haben, technische Gebrechen, Fehler in der Reservierungsabteilung etc. |
| .) Wie verhält man sich im Falle einer Überbuchung? Welche Rechte und Pflichten hat ein Hotel bzw. ein Gast im Falle einer Überbuchung? | - Bereitstellung und Organisation einer adäquaten Ersatzunterkunft. D.h. - gleiche bzw. bessere Kategorie und Qualität - gleiche bzw. bessere Lage des Hotels - Bereitstellung einer Transportmöglichkeit zu dem Verlegshotel - Weiterleitung der Nachrichten für den Gast an das Verlegshotel - Übernahme etwaiger Mehrkosten (Verlegshotel verlangt mehr als der Gast bzw. Reisebüro bezhalt) |
| .) Was bedeutet professioneller Gästekontakt, wie zeichnet er sich aus? | Im Tourismus werden Emotionen und Lebensgefühl verkauft. Dem Gast soll mehr an Lebensqualität geboten werden als die, die er zu Hause vorfindet. Professionalität zeichnet sich dadurch aus, dass sich Unternehmer und Mitarbeiter in den Gast hinein fühlen können und ihn individuell und sehr persönlich betreuen. Der Gast von heute sucht aufrichtige Zuwendung und ehrliches Interesse an seiner Person. Der Mensch steht im Mittelpunkt, er möchte nicht anonym konsumieren. Umfassende Kommunikation findet über alle 5 Sinne (Hören, Sehen, Fühlen, Riechen, Schmecken) und auf den verschiedensten Ebenen statt: durch das geschriebene, das gesprochene (auch unausgesprochene) Wort über Mimik, Gestik, Haltung und durch Farben, Formen, Gerüche und Töne. |
| .) Welche Vorbereitungen treffen Sie für die Ankunft /Check-In? | (Antwort folgt noch, sonst Fragenkatalog von Tamara auf S7 nachlesen) |
| .) Was erwartet ein Gast wenn er ein Hotel betrifft (Soft Facts und Hard Facts)? | - Freundlichkeit, Lächeln, Beachtung - Das Gefühl, erwartet zu werden und willkommen zu sein - Konzentration auf den Gast - Ansprache mit Titel und Familienname - Frage, ob Anreise angenehm war und ob Tranfer zur Zufriedenheit verlaufen ist - Rasches Auffinden der Reservierung. Wenn nicht da: Gast beruhigen, dass genügend Zimmer frei sind. --> Wenn diese nicht gleich gefunden wird und es sind genügend freie Zimmer zur Verfügung, dann sollten Sie diese Tatsache bitte SOFORT mitteilen, damit der Gast beruhigt ist. - Erklärung der Zimmerauswahl nach den Wünschen des Gastes, Sonderwünsche unbedingt erwähnen (Gitterbett, Allergikerzimmer, Zimmer mit Verbindungstüre etc.) - Meldezettel ist vorbereitet und wird vom Rezeptionisten ausgefüllt - Allgemeine Hausinformationen über Services, Frühstückszeiten, Wellnessbereich, Telefon (Durchwahl der Rezeption), Restaurant etc. - Allgemeine Informationen zur Umgebung: Veranstaltungen, Stadtplan, Ausflüge, etc. - Rufen des Lohndieners, Vorstellung desselben - Begleitung aufs Zimmer - Angenehmen Aufenthalt wünschen |
| .) Welche Vorbereitungen treffen Sie für die Abreise /Check-Out? | Rechnungen begleichen; Deposit zurückerstatten; Adapter etc alles was vom Hotel ausgeborgt wurde zurückverlangen oder buchen; Zimmerkarten zurücknehmen; Zimmer auf schmutzig stellen |
| .) Welche Tipps gibt es für die Kommunikation mit den Gästen? | freundlich ruhig und kompetent bleiben (Siehe Kommunikation-Skript) |
| .) Was ist eine SOP und wozu dient sie? | Standard Operating Procedure, Standardvorgehensweise ist eine verbindliche Textliche Beschreibung der Abläufe von Vorgängen einschließlich der Prüfung der Ergebnisse und deren Dokumentation insbesondere in Bereichen kritischer Vorgänge mit potentiellen Auswirkungen auf Umwelt, Gesundheit und Sicherheit. Checkliste damit nichts vergessen wird! |
| .) Welche SOPs haben wir kennen gelernt? | Dienstübergabe; Check-In; Check-Out; Nachtdienst; Traceliste; Manager Report |
| .) Beschreiben Sie die wichtigsten Handlungen eines Check-Outs | - Gast begrüßen und nach Zimmernummer fragen - nach Minibar Konsum fragen und verbuchen - Deposits (Adapter etc) zurückverlangen oder verbuchen - nach Zahlungswunsch fragen (eventuell auch Rechnung splitten) - Rechnung mit dem Gast durchgehen - Frage nach Zufriedenheit - Bewertung im Inet bitten - eventuell Give Away - ggf. Beschwerden/Anregungen aufnhemen - Ziel --> zufriedener Gast verlässt das Haus und kommt wieder - Ablage der Rechnungskopien/Zahlungsbelege in die Abreisemappe |
| .) Beschreiben Sie die wichtigsten Handlungen eines Check-Ins | - aufstehen begrüßen Blickkontakt (willkommen im Hotel Sonne) - nach Namen fragen und Gast aktiv damit ansprechen - Ankunftsliste kontrollieren --> Sonderwünsche besprechen falls vorhanden - System prüfen ob Zimmer sauber > wenn nicht Hausdame Bescheid Geben und Gast Kaffee anbieten - Ankunft vermerken & Zimmer dem Gast beschreiben - Reisepass vordern - Idealfall bereits das Gästeblatt ausgefüllt und Gast unterschreibt nur noch (Zimmernummer auf Gästeblatt!) - Kreditkarte und Reisepass verlangen (Voucher vom Reisebüro etc) - Walk-Ins: Logis im Voraus kassieren mit Kreditkarte oder Anzahlung - Keycard, Stadtplan Prospekte geben - Funktonen am Zimmer erklären - schönen Aufenthalt wünschen |
| .) Warum verlieren Hotels Gäste? | 1% sterben 9% wegen des Preises 4% lieben die Abwechslung 10% Nörgler 5% erhalten Empfehlung von Freunden 68% wegen mangelnder Service-Qualität |
| .) Warum ist jede Beschwerde "Chance" und "Geschenk" zugleich? | - es kostet 5 mal so viel einen neuen Gast zu gewinnen als einen Stammgast zu behalten - nur 1 von 25 unzufriedener Gäste reklamiert - schlechte Erfahrungen werden viel öfter weitererzählt als gute - Gast hilft Schwachstellen aufzuspüren und die Qualitätsentwicklung voranzutreiben - gut bearbeitete Beschwerden erzeugen eine starke Bindung zwischen Gast und Hotel Es ist wichtig eine positive Einstellung zu Beschwerden und Fehlern allgemein zu haben. Sie sind die Möglichkeit zu lernen und die Qualität ständig zu verbessern. |
| .) Was ist Beschwerdemanagement? | Beschwerdemanagement betrifft den systematischen unternehmerischen Umgang mit Gästebeschwerden. Ziele des Beschwerdemanagements liegen in der Stabilisierung gefährdeter Gästebeziehungen und der Qualitätssicherung. Zudem bedarf es einer konsistenten Gestaltung von personalpolitischen, informationstechnologischen und organisatorischen Rahmenbedingungen. Zu beachten: Ein unzufriedener Gast teilt seine Meinung 7-12 Personen mit ein zufriedener nur 5-8! |
| .) Warum ist das Beschwerdemanagement besonders bei Dienstleistungsbetrieben wichtig? | Durch sensible Konfliktlösung können Gäste besänftigt werden und sie entweder von einer negativen Review abhalten oder gar zu einem erneuten Besuch zu motivieren |
| .) Welches ist das oberste Ziel bei Beschwerden in Dienstleistungsbetrieben? | Stabilisierung der gefährdeten Gästebeziehung und der Qualitätssicherung |
| .) Welche Grundregeln, Schritte bzw. Verhaltensmaßnahmen sind bei Beschwerden zu beachten? | - Führen Sie nie heikle Gespräche vor Dritten - Bieten Sie dem Gast einen Platz an, denn im Sitzen schreit es sich schlecht - Entschuldigen Sie sich (auch wenn es nicht ihr Fehler war) - Hören Sie hin und machen Sie sich offensichtlich Notizen - Zeigen Sie Verständnis und nehmen Sie den Gast ernst - Trennen Sie Person und Anliegen und fühlen Sie sich nie persönlich angegriffen - Stellen Sie Fragen verfallen Sie nicht in Gegenargumentation, vermeiden Sie negative Reizwörter - Reagieren Sie sofort, führen Sie eine Lösung herbei --> Win-Win Situation --> verärgerte Gäste machen viel negative Werbung - Bei berechtigten Beschwerden bieten Sie eine Entschädigung/Wiedergutmachung an - Bei ungerechtfertigten Beschwerden behandeln sie diese nach Möglichkeit so, dass der Betrieb keinen großen finanziellen Schaden hat. - Wiederholen Sie die Problemlösung und fragen Sie, ob der Gast zufrieden ist mit der Lösung - Danken Sie für das Vertrauen, die Offenheit und die Mitarbeit (auch wenn es schwer ist) - Fragen Sie nach und kontrollieren Sie ob der Beschwerdegrund beseitigt wurde - daraus lernen!! |
| .) Was ist aktives Beschwerdemanagement? | Der direkte Prozess umfasst alle Aufgaben, die mit einem unmittelbaren Kundenkontakt verbunden sind: -Stimulierung: Zielsetzung der Beschwerdestimulierung ist es, für Beschwerdeführer wahrnehmbare Kontaktpunkte zur Verfügung zu stellen. Dies ist von besonderer Bedeutung, da Kunden oft nicht wissen, wo sie sich beschweren sollen. Während analoge Beschwerdekanäle meist in Form von Telefon oder Post vorliegen, wird heutzutage auch vermehrt auf elektronische Beschwerdekanäle gesetzt, wie es z. B. per Mail, Internet (Social Media) oder interaktive Kiosksysteme mit Touchscreens möglich ist. -Annahme: Um bereits im Erstkontakt angemessen zu reagieren, muss das Unternehmen den Beschwerdeeingang effizient organisieren und klare Verantwortlichkeiten verankern. Durch Zuhören und Erfragen wird das Feedback des Kunden erfasst und dokumentiert. -Bearbeitung: Im Mittelpunkt der Beschwerdebearbeitung steht das Prüfen und Lösen des Kundenanliegens im Unternehmen. - Rückkoppeln: Lösungen anbieten! |
| .) Was sind Online-Beschwerden und was muss man bei deren Beantwortung beachten | Der große Unterschied zur Offline.Beschwerde ist dass die ganze Welt mitliest. Daher ist hier bei der Beantwortung besonderes Fingerspitzengefühl gefragt, nicht zicken, Vorzüge herausarbeiten und betonen, für Kritik danken und Gast aktiv in Verbesserungsvorschläge einbauen, wenn eine Kompensation stattgefunden hat darauf hinweisen, Nicht überheblich sein usw. |
| .) Was ist beim Online-Beschwerdemanagement besonders wichtig | Gäste schreiben über ihre Erfahrungen im Hotel auf öffentlichen Seiten die für alle sichtbar sind. Für die Hotelerie war das der Beginn von Holidaycheck, Tripadvisor &Co. diese haben eigene Plattformen entwickelt auf denen Reisende ihre Erfahrungen mit Reiseleistungen mitteilen können. Man muss ruhig und besonnen bleiben und nicht zicken, objektiv bleiben und auf die Beschwerde eingehen. |
| .) Welchen Status können Reservierungen aufweisen? | fix - optional (Tentativ) - storniert - no show |
| .) Definiere - GDS | Global Distribution Systems, die ursprünglich von Airlines gegründet wurden, lange bevor es das Internet gab. Heute sind es weltweite internetbasierte Verkaufssysteme für Reisebüros wie Amadeus und Apollo-Galileo, Savre und Worldspan. Ursprünglich wurden damit Flugtickets und Mietautos "online" verkauft dann kamen Hotelzimmer dazu. Die Möglichkeit gleich mehrere Leistungen dynamisch und im Paket zu buchen nennt sich Dynamic Packaging. Von einem herkömmlichen Package unterscheidet sich dies dadurch, dass die Preise der Packageelemente ständig variiieren und erst zum Zeitpunkt der Buchung im Paket geschnürt werden, dh.h. dass ein und dasselbe Package an 2 aufeinanderfolgenden Tagen einen ganz anderen Gesamtpreis ergeben kann. |
| .) Wie stark ist ein GDS System weltweit vertreten (ungefährer Wert) und wer kann alles auf GDS Systeme zugreifen? | Reisebüros: Ca. 600.000 Reisebüro Terminals weltweilt verfügen über die Angebote die in den GDS-Systemen geladen sind. Diese Systeme garantieren einen globalen Zugang zu Reisebüro-Vertriebspartnern. Diese Angebote stehen seit einigen Jahren nicht mehr ausschließlich den Reisebüros zur Verfügung: Alle Endkunden (Gäste) können über Internetseiten wie expedia.com ihre Urlaube buchen. |
| .) Was bedeutet "CRS"? | Central Reservation Systems sind zentrale Reservierungssysteme mit deren Datenbank-Inhalt Hotels Verfügbarkeiten, Preise und allgemeine Hotelinformationen verwalten können. Die Hotel-Vertriebspartner (Reisebüros, OTAs) greifen darauf auch zu und buchen diese Leistungen. Auch Sales&Marketing-Partner (Bsp.: Best Western, Small Luxury Hotels of the World,...) verwenden diese CRSs mittlerweilse auch als Internet-Buchungsplattformen für ihre Mitgliederhotel. CRSs werden von Endverbrauchern, Firmenbuchern, Reisebüros, Airlines und Sales&Marketing-Kooperationen verwendet. Die Hotels nützen CRSs mit Hilfe eines Extranet-Zuganges um ihre dort für sie hinterlegten weltweit getätigten Buchungen "abzuholen" bzw. abzurufen. Über Extranet.Zugang werden vom Hotel auch die Verfügbarkeiten, Preise sowie Buchungs. und Zahlungsbedingungen eingepflegt und für den weltweiten Verkauf verfügbar gemacht. |
| .) Definiere Online-Buchung in Echtzeit, Echtzeitbuchung, Real Time Booking | Eine Buchung in Echtzeit mit sofortiger Reservierungsbestätigung und Zahlung (meist Kreditkarte). Buchungen, die über einen e-mail-Verkehr zustande kommen, sind keine "Online Buchungen"!! |
| .) Was sind Reminder bei Reservierungen? | Den Gast nochmal an seine Reservierung erinnern und dadurch erfahren ob dieser anreist oder nicht. |
| .) Was ist eine WBE? | Web-Booking-Engine (auf der Hotelhomepage) Software die es ermöglicht auf der hoteleigenen Seite online zu buchen |
| .) Definiere OTAs | Online Travel Agency Online-Reisebüro bieten Usern die Möglichkeit, Reisen per Mausklick zu buchen. Dies geschieht z.b. über das so geannte Dynamic Packaging. Es werden zudem Hotelbewertungen, Reisetipps und andere Informationsangebote geboten. Expedia ist zum Beispiel so ein Anbieter, wobei Expedia einen Sonderfall einnimmt, da die Firma zu einem kleinen Teil auch als Reiseveranstalter auftriit. Nachteil vieler OTA's: Kein oder nur schlechten Telefonkontakt möglich. Die OTA Einnahmen machen bei einigen Hotels je nach Destination inzwischen 40-60% aus. Für den Hotelier sind dadurch die hohen OTA Gebühren ein Problem geworden, dem sie nur mit geschicktem Revenue Management entgegenwirken können. Die größten OTA sind u.a. Booking.com HRS.de expedia.de hotel.de |
| .) Was ist ein Extranet-Zugang? | Datenbank auf die man teilweise mit einem Passwort zugreifen kann. Z.B. booking.com: mit einem passwort kann ich mich in diese Datenbank einloggen und bestimmte Daten sehen die in meinem Bereich liegen. Auch bei Hotelketten möglich (Hilton etc) |
| .) Was ist ein "Sabre"? | American Airlines (genaue Definition folgt noch) |
| .) Was ist ein "World-Span"? | (Delta Airlines, Northwest Airlines, TWA, Abacus) Verkaufssystem für Reisebüro |
| .) Wo arbeitet man mit "Amadeus"? | Continental, Lufthansa, Airfrance, Iberia |
| .) Wo arbeitet man mit "Apollo-Galileo"? | Alitalia, KLM, Olympic Aiways, Austrian Airlines, SwissAir, Aer Lingus, British Airways, Air Canada, USAir |
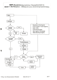
| .) Beschreiben Sie den schematischen Ablauf einer Reservierung (genaue Darstellung auf S. 29) | |
| .) Welche sind die Komponenten eines Angebotes bzw. einer Reservierungbestätigung? | - Name des Gastes - An-/Abreisedatum - Preis, Währung - Leistungs-Einheit/Anzahl - im Preis inkludierte Leistungen - Garantiebestimmungen (Garantie für Ankunft z.B. Kreditkartennummer + Ablaufdatum) - Zahlungsbedingungen (z.B. Selbstzahler, Anzahlung, Vorauszahlung, Voucher, Firma zahlt Zimmer plus Extras,...) - Stornobedingungen - No Show-Policy und -kosten |
| .) Wenn von den genannten Komponenten welche fehlen, welche Vertragsbedingungen gelten dann? | AGB bzw ÖHVB vorausgesetzt man bezieht sich darauf |
| .) Welche Garantien für Reservierungen gibt es? | - Reisebüro (Gast reist mit Voucher) - Firma - Kreditkarte mit Ablaufdatum - Anzahlung / Deposit / Vorauszahlung - 18 Uhr- Reservierung |
| .) Wie werden Reservierungen verwaltet bzw. abgelegt? | FOS; Hängeordnern |
| .) Welcher Wohnort gilt im Streitfalle - wenn vorher nicht anders vereinbart - vor Gericht als Gerichtsstandort, der des Käufers oder der des Verkäufers? | Im Streitfall ist, wenn nicht in der Reservierungsbestätigung anders festgehalten, immer der Wohnort des Käufers der Gerichtsstandort! Österreichische Gerichte haben entschieden, dass bei der Ausrichtung der unternehmerischen Tätigkeit der Wohnsitz des Verbrauchers ausschlaggebend ist. |
| .) Welche Arten der Zahlung bzw. Zahlungsmittel kann es im Hotel geben und welche "Kosten" sind damit für das Hotel verbunden? | - Barzahlung - Kreditkarten (Achtung: Disagio-Kosten) - Voucher / Reisegutschein - Bankomat (Achtung: Disagio-Kosten) - Überweisung / Vorauszahlung via Banküberweisung (Achtung: zeitliche Verzögerung besonders bei Auslandsüberweisungen beachten und die entsprechenden Fristen richtig berechnen) - Barzahlung in Fremdwährung (Achtung Wechselspesen) - Traveller Cheques (Achtung: sehr hohe Kosten bei Bankeinreichung) |
| .) Was ist die Frankfurter Tabelle? | Sie wird vom Frankfurter Landesgericht angewendet zur Berechnung von Reisepreisminderungen. --> Wie viel % Entschädigung bekommt der Gast bei welcher Art von Mangel. |
| .) Ist die Frankfurter Tabelle rechtlich bindend? | Nein. Da die Tabelle nicht für die Gerichte verbindlich ist wird sie auch nicht durch alle Gerichte verwendet. Trotzdem kann die Tabelle als Richtschnur angesehen werden. |
| .) Nennen Sie einige Beispiele für die Anwendung der Frankfurter Tabelle (Mangel und %-Satz der Entschädigung, der vorgeschlagen wird) | - Abweichung vom gebuchten Objekt 10-25%: Entschädigung je nach Entfernung - fehlender Meerblick: 5-20% bei Zusage - fehlende (eigene) Dusche: 10% bei Buchung - Ungeziefer: 10-50% - Stromausfall/Gasausfall: 10-20% - Lärm bei Tag: 5-25% - Lärm bei Nacht: 10-40% - Unmöglichkeit des Badens im Meer: 10-20% je nach Prospektbechreibung |
| .) Definition von Schadensminderungspflicht im Hotel | Wenn Sie vom Gast Schadenersatz verlangen (Storno-/No Show-Gebühren), beachten Sie die Schadensminderungspflicht, nach der Sie sich um eine anderweitige Vermietung der nicht beanspruchten Räume den Umständen entsprechend zu bemühen haben. Schaden für Gast so gering wie möglich halten |
| .) Was sind Garantiebestimmungen? | Buchungen können garantiert sein oder auch nicht aber im Optimalfall sollten alle eine bestimmte Form der Garantie haben. z.B. CC |
| .) Was ist eine Stornogebühr? | Gebühren, die bei einer Stornierung anfallen |
| .) Was ist eine No-Show Gebühr? | Gebühr die bei einem No-Show anfällt: Bestellte aber nicht in Anspruch genommene Leistung: Nichterscheinen eines Gastes ohne Angabe von Gründen |
| .) Was ist eine 18-Uhr-Reservierung (Garantie)? | Ab 18:00 Uhr verfällt die Reservierung. Das freie Zimmer kann jetzt an andere Gäste weitergegeben werden. |
| .) Was ist ein Hotel Garni? | Ein Hotel garni ist ein Hotelbetrieb, der Beherbergung, Frühstück, Getränke und höchstens kleine Speisen anbietet, während der klassische Restaurantbetrieb fehlt. Der Begriff Hotel garni entstammt dem Französischen und bedeutet wörtlich „(mit Mobiliar) ausgestattete Herberge“. Hotels garnis werden meistens privat geführt und haben in der Regel weniger Zimmer als Hotelketten. Hotels garnis haben in der Regel nachts keine durchgängig geöffnete Rezeption, also keinen Nachtportier. |
| .) Erkläre "Lost-and-Found" | Fundbüro. Fundsachen kommen ins Depot und werden 1 Jahr aufbewahrt. Man muss von der Stubenfrau ein Formular ausfüllen lassen mit Tag des Fundes, Zimmernummer; Name des Gastes und des Zimmermädchens. NIE Gast anrufen |
| .) Was sind Weckruf / Weckliste? | Wenn ein Gast einen Weckruf bestellt, wird der Name des Gastes, seine Zimmernummer und die Zeit zu der er geweckt werden möchte in einer Weckliste vermerkt. Um den Gast in der richtigen Sprache zu wecken wird hinter seiner Zimmernummer die Sprache vermerkt. |
| .) Was kann man zu "Gästewäsche" sagen? | Die Wäsche vom Gast die gewaschen werden soll (uhhh ganz schwer) |
| .) Was ist ein Stammgast-Treatment? | VIP: very important person, besondere Betreuung |
| .) Was ist ein Vorautorisierung via Kreditkarte? | Wenn ein Händler einen bestimmten Betrag auf der Kreditkarte eines Kunden reservieren möchte, ohne diesen jedoch gleich abzubuchen, nennt man das Vorautorisierung (bzw. Engl. Pre-authorization oder “pre-auth”). Diese Pre-Auth ist 7 Tage gültig und (im Falle von PAYMILL) für Debit- und Kreditkarten möglich. Eine Vorautorisierung ist eine zeitlich begrenzte Sperrung eines bestimmten Geldbetrages, also keine tatsächlich Belastung |
| .) Erkläre ein Disagio | Abschlag; Gebühr für die Abrechnung mit Kreditkarteninstituten |
| .) Was bedeutet "Arrangement"? | Leistungsumfang z.B. Vollpension VP oder Halbpension HP |
| .) Was ist ein "City Ledger / Paymaster" | Sammelkonto, Interimskonto für Gruppenbuchungen oder Veranstaltungen auf dem die vom Organisator übernommenen Leistungen bis zur Rechnungslegung gesammelt werden. |
| .) Erkläre "Komission, Provision" | Prozentuelle Beteiligung wenn ein Auftrag im eigenen Namen für eine fremde Rechnung ausgeführt wird; erhält z.B. das Reisebüro, wenn es als Veranstalter auftritt. |
| .) Was ist ein Continental Plan (CP)/ B&B? | Übernachtung mit kontinentalem Frühstück (ZF) --> (B&B) |
| .) Was ist ein Daily Report? | Tagesabrechnung, täglicher Bericht |
| .) Was ist eine Deadline? | Letzter Reservierungszeitpunkt oder Check In Termin |
| .) Was ist ein Depotschein? | Nachweis für hinterlegte Sachen und Wertgegenstände |
| .) Was ist F&B? | Food & Beverage ( Küche, Keller, Bar Bankett, Restaurant); Wirtschaftsbereich, der sich mit der Verpflegung auseinandersetzt. |
| .) Erklräre "Forecast" | Buchungsvorschau |
| .) Was ist ein Follow-Up? | Rückfrage auf ein unbeantwortet gebliebenes Angebot bzw. Nachbetreuung nach Abreise |
| .) Erkläre "Echtzeitbuchung"? | es wird nicht zuerst angefragt und auf die Anfrage gewartet sondern aus einer Datenbank heraus sofort gebucht und unverzüglich bestätigt. |
| .) Was ist ein "Give-Away"? | Werbegeschenk; kleine Aufmerksamkeit des Hauses |
| .) Was sind "Guest-Supplies"? | Beigestellte Artikel auf dem Gästezimmer wie Shampoo, Duschbad, Bademantel |
| .) Definiere "Half-Board" und "Full-Board" | Full Board - Vollpension; Half Board - Halbpension |
| .) Was ist ein "Late Arrival"? | Spätankunft |
| .) Was ist das deutsche Wort für "Logis"? | Unterkunft |
| .) Erkläre "Paid-out / Portierauslagen" | Barauslagen für hotelfremde Leistungen |
| .) Was ist "PAX"? | Abkürzung für Passengers; in der Hotellerie Participants; Personenanzahl |
| .) Was ist ein PMS? | PMS, Front-Office-System: Property - Management System Frontoffice Software zur Organisation der gesamten Gästebetreuung und zur Unterstützung aller die Gästebeziehungen betreffenden Aktivitäten. |
| .) Was sind Restanten / Stayover / Bleiber? | Gäste die derzeit im Hotel sind |
| .) Was ist Room Service? | Zimmer- und Etagenservice |
| .) Was bedeutet Verlegung / Sent-away? | Umquartierung eines Gastes in ein adäquates Hotel |
| .) Was ist ein "Shuttle-Service"? | Transportservice für Gäste z.B. Flughafenbus, Skibus |
| .) Was ist ein "Stop-Over"? | Zwischenlandung |
| .) Erkläre die BAR- Rate (zum 100x mal) | Best Available Rate |
| .) Was ist die NRR? | Non Refundable Rate: Buchung kann nicht mehr storniert werden (kein Geld zurück) |
| .) Was findet man bei "Tea and Coffee Making Facilities"? | Wasserkocher, Teebeutel, Lösekaffeebeutel, Zuckersorten, Sahen, Tassen, Löffel auf einem Tablett im Gästezimmer bereitgestellt. |
| .) Was ist ein "Turndown-Service"? | Zurückschlagen der Bettdecke und Platzieren eines Betthupferls auf dem Bett |
| .) Was ist eine "Waiting-List" | Warteliste |
| .) Erkläre "Rack-Rate" | offizieller Listenpreis, dieser darf nicht überboten werden |
Want to create your own Flashcards for free with GoConqr? Learn more.